Sign in Register Submit Manuscript

Hapres Home

Location: Home >> Detail

J Sustain Res. 2023;5(2):e230008. https://doi.org/10.20900/jsr20230008

Perspective

Exploring PV Waste Management Solutions Using Circular Strategies

Alejandra Nunez Madrigal * , Usha Iyer-Raniga, Rebecca Jing Yang

RMIT University, 124 La Trobe Street, Melbourne, VIC 3000, Australia

* Correspondence: Alejandra Nunez Madrigal.

Received: 01 March 2023; Accepted: 19 May 2023; Published: 26 May 2023

ABSTRACT

Australia’s uptake of solar (photovoltaic) energy represents a positive change towards renewable energy. However, the full impact of such energy needs to be understood. Understanding how photovoltaic (PV) panels are manufactured, used and finally managed at end of useful life in Australia, is required. PV waste represents a loss of valuable materials which can be reintroduced into the manufacturing industry, but also pose an environmental and human health hazard.

This research is conducted using qualitative research methods. Interviews with academic, government, PV organizations, installers and retailer groups are compared with other text-based data, such as traditional peer review and grey literature review on overseas best practice examples to identify possible strategies to be adopted in Australia. This study presents solutions from an academic and social perspective. Solutions are sought using the 10 R’s of circularity and is complemented by the ReSOLVE framework; as these provide a comprehensive approach to minimize waste across the PV lifecycle stages.

The insights of this study show the adoption of circular economy solutions for PV waste management in Australia can take place if regulations and incentives (including fiscal incentives) are established. These point towards the need for a system where tailored solutions for each stage of the lifecycle of a PV panel are designed and specified through standards, responsibilities, costs and logistics; hence, unlocking end markets for second life PV panels and its recovered materials. Such a system of solutions represents a framework that needs to be supported by government and lead by industry demand.

KEYWORDS: photovoltaic waste; circular economy; 10 R’s of circularity; Australia; qualitative research; solar waste solutions

ABBREVIATIONS

PV, photovoltaic; STC’s, small technology certificates; CE, circular economy; EoL, end-of-life; WEEE, waste from electrical and electronic equipment; SoG-Si, solar grade silicon; EVA, ethyl vinyl acetate; NTCRS, National Television and Computer Recycling scheme; LCA, life cycle assessment

INTRODUCTION

Use of solar energy has experienced an exponential growth around the globe as PV energy systems have a significant lower carbon footprint compared to oil, gas and coal-fired power plants [1]. Australia is at the top of the global list of solar PV per capita; approximately 1 kW installed solar per habitant [2]. Most of solar installations in Australia are residential, however use of solar in other sectors is increasing [3,4]. Deployed solar energy will eventually reach end-of-life (EoL) and will require plans for waste management. Waste in the solar panel lifecycle can take place in 3 different stages: manufacturing, use/maintenance and decommissioned stage. PV waste in the last 2 stages can be related to several factors such as environmental conditions (e.g., hail), technical failures or even updates in regulations. Research in Australia regarding PV waste has been mostly aimed towards technical solutions; a small but growing number of studies regarding regulatory mandates on PV waste management exist. Hence, research focused on the social aspects of PV waste management can provide a solution that considers a holistic approach where technical and social aspects complement each other.

The objectives of this research are to address the social aspects and needs for the development of a structured framework for PV waste that allows decommissioned PVs to be recovered and directed to one or more of strategies underpinning the 10 R’s for circularity by Cramer [5] and thus, create reliable secondary markets for them, enabling closed loop practices. By maintaining the PV modules and/or their embedded materials in use, the following benefits can be achieved:

A brief literature review is provided in this paper. The literature review is structured around three main stages of a PV panel lifecycle: manufacture, use/maintenance and decommissioning. These sections cover main PV waste issues and strategies in the global and Australian context. Manufacture, use/maintenance and decommissioning stages are addressed in the results section in three categories: circular design, circular use and circular recovery. Literature review and attendant results present inputs for each of these stages, exploring which overseas best practice examples may be applicable for the Australian context. This paper presents the analysis of the results of the first part of a 2-year study and adds to the body of literature by highlighting social elements required for collaboration amongst PV waste management stakeholders and allocating current circular economy strategies and examples into the ReSOLVE framework [6] and 10R’s for circularity tool [5] to provide a holistic perspective of the solutions for PV waste management in Australia.

PV WASTE ACROSS LIFECYCLE STAGES

Photovoltaic (PV) technologies are known for their environmental benefits from their operation point of view. In contrast, their production, recycling and disposal may represent health and environmental risks [7–12]. The incorrect disposal of a PV module has a toxic risk of cadmium and lead leakage that may contaminate the soil and through soil leachate, contaminate drinking water [13]. Since the toxicity of PV panels are locked in from the design stage through to end of life, the lifecycle stages of PVs have been presented here as three main stages: manufacture, use/maintenance and end of life.

Manufacture Stage

Photovoltaic (PV) technology is divided into 3 generations depending on the semiconductor material they are designed with: Crystalline silicon (first generation), thin film (second generation), and current emerging technologies [14] such as organic polymer or dye-sensitized technologies (third generation). Several new technologies in types of PV panels are emerging and innovations on materials and lifetimes of modules with them. These have impacts on the PV end-of-life pathways, which challenges the projections of PV waste [15]. Nevertheless, PV technology market has been and still is, dominated by crystalline silicon (c-Si) modules. In 2014 c-Si PV panels dominated the PV market with 92% of the market share [13]. A recent report by IEA shows that currently c-Si modules represent 95% of the global market [16]. Padoan et al. [8] presents an analysis stating that by 2045, c-Si modules will still represent the predominant type of PV end-of-life (EoL). Therefore, PV waste management practices are urgently needed for c-Si solar panels.

Tao and Yu [17] state opportunities to recapture materials can be approached through three different perspectives. In this paper, there are three recapture opportunities for PV waste: PV cell manufacturing waste, PV EoL remanufacturing and PV EoL recycling. According to the study by Tao and Yu [17], more than 40% of solar grade silicon (SoG-Si) becomes powder waste in the process of slicing SoG-Si ingots to produce wafers. SoG-Si is one of the most valuable materials in PV cells, because it’s availability and purification processes are costly, complex and polluting [18]. SoG-Si and ethyl vinyl acetate (EVA) are the main materials accounting for embedded energy (83%), climate change impact (66%) and use of water impact (51%) within the PV module while representing 14% of the module weight [17]. A study by Müller et al. [19] presents detailed life cycle assessments for 2 types of single-crystalline PV modules that stressed the environmental impact values vary between categories. Hence, the importance of comprehensive analysis where “module efficiency, process energy requirements, wafer thickness, and frame and glass” are accounted as key factors when considering climate change impacts. Additionally, Fthenakis and Leccisi [20] highlight that major sustainability improvements have been made in the past 5–7 years in wafer production by reducing its thickness and kerf loss.

Use/Maintenance Stage

A 2016 report by IRENA and IEA PVPS shows that by 2050, the cumulative mass of PV at their End of Life (EoL) will be nearly 80 million tons worldwide. Of these, 78 million tons of the mentioned amount is projected to be PV panels at the early-loss scenario. This scenario refers to PV panels which present failures before their 30-year span; being either at “infant” (2–4 years), “mid-life” (5–11 years) or “wear out” (12–30 years) stages, making it possible for a PV panel to have a lifespan as short as 2 years. Building on this report, Vanegas et al. [21] highlighted that 80% of PV waste is constituted by defects on production, transportation or infant failures over the first 4 years of the panel operation.

In the study by Mahmoudi et al. [22], Australia’s PV waste is shown to be increasing and by 2047, it is anticipated that there will be 41,561 tons of discarded PV per year, yet there are only seven PV recycling companies in Australia and only one PV manufacturer. It is necessary to analyze the regions where most of the cumulative PV waste capacity is going to take place. Additionally, climate conditions impact PV lifecycle, which may lead to specific regions presenting PV waste faster than anticipated. PV panels can present different failures and degradation depending on the climate they are installed. Data presented by Wade et al. and Jordan et al. [23,24] establishes that panels with higher degradation are those in hot and humid climates. A 2022 report by IEA-PVPS T13 established operation and maintenance guidelines for PV plants. This report stresses the need for tailored solutions for the different climate zones where PV plants may be installed and highlights the lack of standardization as one of the factors that contribute to the challenge of monitoring in PV systems.

The main States with installed PV generation capacity are Queensland, South Australia, and Victoria, as reported by the Australian Photovoltaics Institute [25]. Therefore, these States are the first ones to witness growth in PV waste streams. A 2019 report by Dudley [26] presents that South Australia and Victoria have enacted landfill bans for e-waste from 2011 and 2019 respectively, including PV waste as e-waste. In Queensland there are current discussions to ban PV waste from landfills.

Decommissioned Stage

Currently, the European Union (EU) is the only political entity in the world with PV waste regulations in place (Waste from Electrical and Electronic Equipment) policies may vary from country to country, depending on their specific capacities and requirements) [27]. From 2012, the EU has established PV waste management regulations, including PV waste into the Waste from Electrical and Electronic Equipment (WEEE) waste and policies, making the manufacturers responsible for the collection of PV waste. The European Directive has established that 85% of decommissioned PV modules should be recovered and 80% should be reused/recycled from August 2018 [8]. Selection of appropriate practices and systems to divert PV waste from landfill such as recycling or reuse regulations, impact the levels of purity and amount of the resulting recovered materials to be reinserted into the manufacture supply chain. This is important for efficient tracking of material flows for secondary markets.

Review of papers on existent practices worldwide provide a perspective of the strategies that are being embraced in specific countries. Germany leads the list of PV waste management strategies in place as can be seen in Figure 1. Figure 1 summarizes PV waste management initiatives adopted in 10 countries based on reflection from existing studies [12,27]. The criteria for countries’ selection in Figure 1 was based on the number of practices towards PV waste in each country and contrasting them with Australian initiatives. PV recycling research has been explored mainly in Japan, Europe and United Estates [12].

FIGURE 1
Figure 1. Australia’s position in comparison of regulatory strategies in 10 countries to manage PV waste based on [12,27]. Source: Alejandra Nunez Madrigal.

German PV regulations are implemented through two financial mechanisms depending on the scale of PV application: Business to consumer transactions for small scale and Business to business transactions for large scale [27]. However requirements for all components and imports related to PV need to be registered, obligations regarding PV EoL relies on manufacturers and importers [12]. It is worth mentioning that although Norway does not have specific initiatives towards PV waste, it provides a valuable outcome regarding WEEE management, as its collection is handled by intermunicipal entities, making WEEE collection a municipal practice [27]. Voluntary guidelines can be found in three of the selected countries of Figure 1 (Germany, United Estates and Japan). It is important to highlight that voluntary guidelines are complemented by other strategies. For example in the Japanese context, voluntary guidelines have been issued since 2017 by the Japan Photovoltaic Energy Association, nonetheless, progress in Japan’s research and development of PV recycling processes are more advanced [27].

It is important to highlight the ethical issues inherent in PV waste export [28]. Environmental and human risks with PV waste increases if they are in countries where there is no technical knowledge to manage the waste and can easily cause harm to land, air and water, and therefore, flora and fauna.

The literature review on decommissioned PV management highlighted the gaps in the current body of research in Australia and worldwide. This literature contributed to identifying overseas best-practice examples and the emerging PV waste management solutions which provided guidelines for the possible framework to be developed to improve PV waste management in Australia. The review highlights the limitations of the existent infrastructure and expectations of the different stakeholders of the PV waste management chain, prompting the need for frameworks to answer the emerging challenges and redefine possible solutions that can be adopted by the PV waste industry in Australia.

CIRCULAR ECONOMY STRATEGIES IN PV WASTE MANAGEMENT

The underlying concept of circular economy can be understood as a systematic approach which proposes strategies to optimise manufacturing processes while minimizing raw resources consumption, reducing waste and pollution/emissions, and extending the life cycle of materials and/or objects. Applied to this study, circular economy strategies will involve the alignment of all stakeholders involved in the PV waste management such as government bodies, retailers, installers, recyclers, academics, and customers to maximize the number of recovered and re-directed PV EoL panels. Research on circular business models for PV industry in Australia has been undertaken and published by ARUP [6]. In this publication, the importance of collaboration and specific actions according to each stakeholder group (policymakers, businesses, and investors) are underlined. Circular solutions are sought through 3 categories of business model and built with strategies from the ReSOLVE framework. These categories are circular design, circular use and circular recovery, determined by the stage of the PV lifecycle that is addressed.

This research builds on the output presented by ARUP [6] by adding the 10 R’s for circularity into the 3 circular business model categories and the ReSOLVE framework. See Figure 2.

FIGURE 2
Figure 2. Possible stages to apply 10 R’s for circularity and ReSOLVE framework as CE strategies according to 3 circular categories of circular design, circular use and circular recovery identified by ARUP [6].
CE Frameworks

By 2050, CE strategies can reduce PV waste by up to 40% if recovered materials are reintroduced into PV production [29]. Ovaitt et al. [30] show that this waste reduction can be 56% through circular pathways and reliability. Using circular economy strategies may represent a reduction of 74% in global warming potential when comparing open-loop and closed-loop models for PV technologies [17]. Previous research (on the US context) highlights the benefits of CE frameworks applied on sustainable management of PV modules when solutions are aimed at specific PV lifecycle phases and strategies that go beyond recycling are explored [31].

For this study the circular economy strategies that were used are described below:

ReSOLVE is the framework developed in 2016 by Ellen MacArthur Foundation consisting of six actions which aim to smooth the process of transition to circular practices. These actions are:

1.

2.

3.

4.

5.

6.

The ‘ladder of circularity’ developed by Jaqueline Cramer is useful to identify innovative circular strategies in order of priority, with the top ones supporting lower impact on the environment. At the top of the ladder is Refuse (prevention of the use of raw materials); next is Reduce (regarding the amount of raw materials per unit); followed by Redesign (circular design); after these, all the actions regarding Reuse are explored (Reuse, Repair, Refurbish, Remanufacture, Re-purpose); followed by Recycling (high value) and lastly Recovering (energy recovery while waste is incinerated) [32]. It is important to note that recovering does not contribute to a circular economy practice, as the product or material is forever lost, being converted into energy. For this study the 10 R’s for circularity can be seen as a framework which presents circular strategies which are complemented by the actions in the ReSOLVE framework.

Studying which actions can be taken by determined categories of the lifecycle can improve the effectiveness of panels once manufactured; in extending the lifecycle of a PV and its embedded materials. Actions under circular design category apply for new PV panels, implying responsibilities for manufacture and post useful life of the panels. In Australia, responsibilities regarding PV manufacturing could apply only for one company, nevertheless, circular design actions have the potential to represent standards and parameters for PV imports. Most actions fall into circular use category, stressing the need for lease systems and maintenance practices for extant PV panels. In this category, regulations, financial incentives and warranties have a dominant role as enablers. Finally, actions in circular recovery category are key to achieve closed loops. However, recycling needs to be pursued once a panel cannot generate sufficient power for energy and its materials can be recovered to be reinserted in other manufacturing processes.

CE practices imply handling complexity in a system; digital technologies can help to manage this complexity through digital data tools. PV recycling challenges must be observed from an overall perspective where availability of data prompts the understanding of the composition and material flow of PV technologies, thus enabling stakeholders to engage in circular economy systems. As well, digital technology aids in monitoring PV modules performance to determine if it has faults and provides for preventive maintenance. In the systems diagram by Heath et al. [31], digital technologies such as digital platforms and information systems are key as part of CE strategies for solutions across the PV lifecycle.

From this perspective digital tools such as electronic certification/number for waste electrical and electronic equipment such as the German registration system “Stiftung EAR”, can improve reliability and validation of performance for possible secondary markets, giving place for new re-certifications. Currently the most common strategy for PV waste management is recycling. There are several papers in the literature regarding PV recycling and its economic benefits and limitations [8,9,12,13,15,17,27,33–40], contrasting with very little literature on PV panel reuse. A detailed study on reuse by IEA PVPS Task 12 shows that reuse is feasible, but it is specific to each country and case. Technical feasibility of PV repair has been studied and proven, repair on site and preventive maintenance can lead to highly significant savings. However, from an economical and environmental perspective there are uncertainties that are yet to be addressed as the results from repair solutions are unknown in the long-term [41].

Research on PV waste management in Australia is at a relatively young phase, however existing research is mostly aimed towards PV recycling innovations and LCA studies [42]. A handful of literature focus on social perspectives of PV waste management [31,43,44]. Enablers and barriers in PV waste management have been identified by Salim et al. [43] showing economic, social and environmental drivers based on 5 groups of enablers and compared against 5 groups of barriers. This study proposed a conceptual framework for a circular system of solar energy. Similarly, circular models for PV lifecycles have been explored in [31,40,42,45]. A summary of the existing circular models for PV panels and the strategies they address under the 10R’s (“recovery” aimed for energy recovery) can be found in Table 1.

TABLE 1
Table 1. 10 R’s for circularity strategies found in literature review of current circular models for PV panels.

The existing circular models address recycling, remanufacturing, refurbishing and reusing/repurpose solutions, however, the term “reuse” is commonly used to refer to materials recovered through recycling processes that can be used as replacement of virgin materials in manufacturing.

By investigating the PV lifecycle from the focus of the 10 R’s for circularity, PV waste can be reduced from the manufacturing phase to its end-of-life; this vision has the capacity to extend as much as possible the useful life of the PV panel as a module and of the materials already embedded in the module. Every action in the 10 R’s for circularity would be adding to the reduction of PV waste and it has the potential to represent the beginning of remanufacturing practices with high value recovered materials in Australia.

Table 2 reflects the existing examples found in literature review in Australian and overseas context for each of the 10 R’s ladder of circularity. This works to understand the context better and as a visual aid to define which of the 10 R’s strategies need to be addressed in further detail.

TABLE 2
Table 2. Examples of PV waste solutions according to each of the 10 R’s strategies.

Each of the 9 R’s that are possible to adopt (Recover as incineration process is not part of a circular economy strategy) imply a system of stakeholders and logistics which should be designed in a general framework which clearly states responsibilities and costs involved. Therefore, an efficient PV waste management system requires actions to be taken even before the PV reaches the phase it is considered waste.

The literature review provides a deep understanding regarding the challenges and benefits for adopting CE strategies in PV waste management. As PV is a technology that keeps evolving, solutions need to be tailored depending on the type of technology and geographic location of the majority of PV installations. As reviewed in the comparative figure (Figure 1) of 10 countries with PV waste management, Germany is on the lead with 8 out of 10 current global strategies. Australia has only 3 of these at the moment: PV recycling companies, landfill bans and PV waste export. If these strategies are analysed against the options in Table 2, Australia is adopting only reusing and recycling. Therefore, this research highlights the significance of this exploration against the viability of incorporating more of the 10 R’s strategies into a waste management system.

METHODOLOGY

This study was conducted with an inductive approach where raw data was interpreted, condensed, and analyzed through thematic analysis. Data collected from interviews was analysed against text-based data to find interrelationships which guided the results and suggestions for a waste management system. The methodology underpinning this research falls under a flexible design structure where iterative and qualitative methods are used [46]. Qualitative methods were selected on the basis of similar studies on the topic found in the literature review, as they are commonly associated with social research where the observer conducts interpretive practices to address a problem [47].

Under iterative methods, the research uses design thinking processes and methods. In design thinking processes there are 5 main steps for problem-solving: “Define the problem, need-finding and synthesis, ideate, prototype and test” [48]. These steps are in constant iteration as the output of one stage reframes the input of another. Similarly, other research [49] demonstrates the effectiveness of using design thinking into research methodology to achieve sustainability goals. This is shown using design principles which are: “broad problem framing supporting multiple goals; maximize synergy, minimise compromise; integrating diverse perspectives; thinking visually and multiple feedback loops” [49]. Figure 3 shows the summary of design thinking process and which stages of the process were used for this study.

FIGURE 3
Figure 3. Design thinking process [48] applied in the structure of this study.

Design thinking methods have an iterative nature which is useful in several qualitative studies [50,51], and use methods such as stakeholder mapping within such types of studies. A stakeholder map is used as a visual aid to understand and analyze inherent relationships amongst several groups. Examples of stakeholder map are the Euler diagram or stakeholder onion diagram where the image shows concentric circles where the core group is the user (as it represents the consumers), followed by community, services and institutions. The circles represent only the hierarchy amongst different levels of stakeholders involved in the lifecycle of an asset or product [52]. Using this approach; academic, government, PV organisations, installers and retailers were identified as the main stakeholders in the PV waste management supply chain as showed in Figure 4.

FIGURE 4
Figure 4. Exploration of stakeholders’ relationships in PV waste management system using Euler diagram.

Direct stakeholders are the stakeholders that are in constant interaction with PV panels or related services. Indirect stakeholders are stakeholders which have less contact (in comparison to direct stakeholders) with PV panels or related services.

Building on the quote by Andrews [53], “Design thinking converts need into demand”, there is a need to apply design thinking and circular economy models to holistically solve problems in the current world. Need and demand concepts in PV waste management are the drivers for this research.

Literature review and ideation stages require iterations as unknown factors, due to the relative novelty of PV waste management solutions in Australia while technological innovations in PVs keep arising. In this study, the research established inductively and through coding, themes and relationships in the data collected to understand the problem and explore possible solutions.

This research used semi structured interviews as qualitative methods complemented by literature review to show the current needs and limitations for a PV waste management system in Australia. As mentioned, the key objective was to develop a systemic design where stakeholders of the supply chain embrace solutions based on circular economy principles and lessons learnt from overseas best-practice examples. Table 3 depicts the different stakeholder groups recruited for the interviews and their respective code.

TABLE 3
Table 3. Interviewee groups.

Ethics approval was sought before the data collection process. The set of nineteen interviews had a planned duration of 30–45 mins approximately with an average of 14 main questions. The answers provided information regarding the range of innovative research, frameworks and industry practices related to PV waste or e-waste management in Australia. Each interview was transcribed through the meeting recording and transcription feature in Microsoft Teams program. Recurrent words/concepts were compared with other transcripts to identify themes. Transcripts were imported into the program Nvivo 12 to create codes and visuals with concurrent words with the function of “Word cloud”. Then, the result was compared with the most recurrent manually highlighted words in the interview transcripts to check for accuracy in the themes’ selection.

To report the data from interviews, the study created a coding procedure with 20 categories that were grouped into 5 themes (market requirements, system suggestions, financial incentives, reliability metrics, logistics) Refer to Table 4.

TABLE 4
Table 4. Interview themes.

RESULTS AND DISCUSSION

Following the sequence of design thinking methodology (Figure 3) this study was implemented until the ideation stage, as prototyping and testing are not part of the scope, however, it must be noted that through the interviews, one key point that arose was mistrust. This should be one of the first steps to address for an effective PV waste management chain.

Define the Problem

The define the problem stage was resolved through desktop research as it provided the canvas of current knowledge in PV waste management and how it is applied in the Australian context. This topic has been previously studied by other Australian-focused research. The results clearly indicate that there are scarce PV waste management solutions, but they are slowly gaining momentum, especially if regulations and financial incentives are incorporated.

Need-Finding and Synthesis

For this stage the interviews represented the social angle to understand the reasons underpinning PV waste going to landfill; despite research and interest on PV waste management being a key point of discussion for years in Australia.

FIGURE 5
Figure 5. (a) 20 exact word matches CE literature review. (b) 20 exact word matches. Interviews.

Figures 5a and 5b show the exact match of 20 most frequent words in the CE literature review regarding e-waste and in the interviews respectively. Clearly, both figures highlight recycling waste within the solutions for e-waste management, leaving reuse in the second place. Other “R” strategies have been less explored in literature and less known by the interviewees. Both figures do not prioritise “circular”. Interestingly Figure 5b shows the frequency (priority) of “need” and “people” which examines the needs and role of people in waste management. Therefore, following design thinking processes, the needs and role of people (stakeholders) are identified through interviews. The interviews outputs translated into suggestions for PV management system in Australia. World clouds helped to visualize some of the requirements for an ideal PV waste management system.

Interview Insights

Interviewees stressed that the success for a waste management system relies on the behavior of the stakeholders involved and the impact of national regulations, leading to several suggestions for an ideal waste management plan to be implemented for PV EoLs. Figure 6a depicts the PV panel waste management supply chain as per interviewees comments. This supply chain would be led by industry but strongly supported by government through national regulations. One example of how the government can provide support is expressed in the quote by interviewee G1:

“So, some of the things that the government can do to support industry is to provide data. The higher quality data, the better decisions you can make from it”.

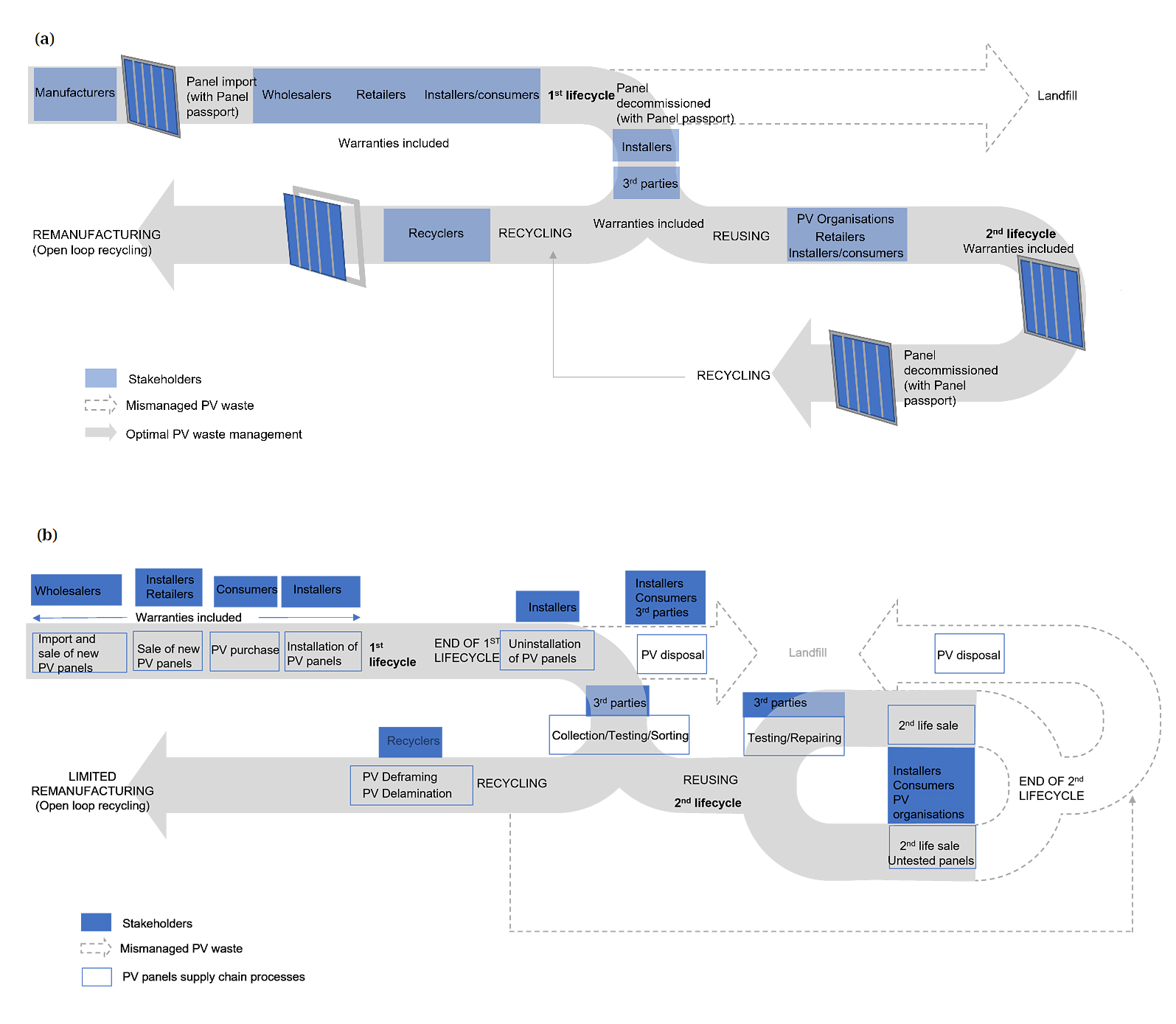
FIGURE 6
Figure 6. (a) Recommended PV panel waste management chain (based on interview insights). Source: Alejandra Nunez Madrigal. (b) Current PV waste management chain (based on interview insights). Source: Alejandra Nunez Madrigal.

In contrast to Figure 6a, Figure 6b shows the current PV waste management chain as signaled by interview insights. PV panels mostly end in landfill even if (scarce) recycling or reusing options are presented. The main reasons for PV waste to keep going to landfill are lack of warranties, information about PV waste options, end markets for recovered materials and support from the government through implemented regulations.

PVO3: “If there’s no profit coming from the recycled materials, then why would recyclers wanna share responsibility?”

Focusing on the engagement of the consumer throughout Figure 6b, is clear to see that although consumers are the core group within stakeholders in the PV chain (as mentioned in Figure 4) they have little engagement in the rest of the PV waste management, however, they are responsible for calling an installer or a 3rd party to collect the PV waste. Installers are the group with most of the engagement with (new and decommissioned) PV panels which suggests the importance of targeting incentives to this group specifically so the PV waste can be effectively directed to recycling or reusing. For instance, de-installation needs to be undertaken carefully so that panels do not break; only then can they be put back into the system for use. Only one interviewee mentioned there is one training option to gain information on PV recycling for installers. However, currently there is little collaboration amongst PV waste management chain stakeholders.

PVO4: “You’ve got solar panel manufacturers arguing with each other. You’ve got solar panel recyclers arguing with each other, right? No one is cooperating”.

Through the interviewee’s experiences, social factors such as trust and willingness to collaborate represented a key element to promote collaboration through the PV waste management supply chain.

A4: “main barrier—there’s a good one. I think maybe there is [still like] the awareness or the willingness to recycle.

So, it’s more like the willingness and the awareness to participate in recycling. I think most people say the problem is we don't have enough ways, but I don't think it's a problem. People don’t really know they have to recycle it. If it’s not something urgent or gives them huge benefit, they don’t bother to do it if that makes sense. I think it’s more like the social wise that I can find whoever sold it to me and I can ask for insurance. So, it just makes people just feel safer to use them. I mean of course if without the insurance and certificate, maybe someone would like to buy it with a very low price because it’s not safe. But well, I don’t know. It’s like when we buy other products when we buy a TV or a phone would prefer the big brands instead of the $100 phone, even though it looks fine. But I won’t buy it”.

Collaboration then can happen through trust and willingness to engage in CE practices; however, it requires all the stakeholders to come to agreements that are perceived as “fair”. From the business perspective, competition plays a decisive role when it comes to collaboration. If companies would start providing a service where recycling, testing and /or certificates are included then the competition would add pressure on other businesses to do the same. As expressed by the next two quotes:

PVO5: “I guess create doubt around other operators, it’s like, well, if these guys are testing panels and these guys can offer a certificate to say yes, it’s working to whatever standard. Why can’t I get that from the other company?”

IR1: “It’s frankly speaking, yeah, we don’t worry about adding more costs, but that’s something that, as long as it applies to every single one in the market, then it’s fair again”.

TABLE 5
Table 5. Suggestions for potential roles per stakeholder in PV waste management chain.

Analysing the roles of stakeholders, it can be suggested that for a PV waste management plan, government could provide regulatory clarity (such as standards in PV panels imports and PV waste responsibilities) and financial support (such as monetary reward for stakeholders that engage with the proposed PV waste management) and facilitate education/training for customers and installers. Academics could provide R&D inputs into the technical and social aspects for more accurate and environmental-friendly recycling, repairing/refurbishing, reusing, remanufacturing processes and redesigning for the PV to be disassembled. For a practical PV waste management chain, the roles could be as presented in Table 5.

Other characteristics inherent in the Australian context are described next. Insights from the interview results highlighted economic feasibility as one of the main barriers for PV reusing or recycling practices, which is linked to the lack of current markets for recovered materials and PV collection and recycling costs. Reliability on the quality of these materials and lack of incentives to use these materials is adding to the challenge of expanding PV recycling. These barriers confirm the ones identified in the literature [43] with the only difference being related to the consumers engagement in returning at EoL. It was found that consumers and installers have increased their interest in “doing the right thing” with the PVs at their EoL. Nonetheless, challenges remain in the lack of a system to accurately collect, test and process PV waste. Geographic characteristics such as long travel distances and the weather in Australia makes the testing and collection stages of PVs challenging as these steps can represent significant costs and complex logistics, compounded by large distances for transportation of materials. Therefore, there is a need for R&D technology to perform the testing on site or locally.

Hence the need of government policies which support more R strategies as redesign, repair and reuse in PV waste management systems before recycling is even considered. All the interviewees agreed on the role of the government as being the first and most important step towards a waste management plan where the responsibilities and costs of collecting, testing, transporting, re-certifying and/or recycling are established. This plan needs to start with regulations on quality of PV imports and digital information methods through the PV lifecycle. Digital information would then facilitate sorting processes for decommissioned PVs. The reuse of PV panels needs to have a preference in the waste management plan. It needs to be supported by standards (regarding the object) in the re-certification of performance, efficiency, safety and usability, as well as by installation standards (regarding the system/grid). It is important to underline the importance of skilled installation and skilled un-installation, as well to increase the opportunities for reusing PVs. Therefore, an incentive for a training/upskill program for un-installing PVs is required.

Recycling of PVs needs to have standards regarding the quality of the recovered materials, but these standards must be guided by the markets that can actually use the recovered materials. On this note, it is important to identify tailored markets for each one of the 10 R’s options and opportunities arising across each R strategy.

A3: “So, when you have a market, when you have a supply and demand things get easier. So, recyclers would be more interested in investing in new technologies for efficient waste processing”.

A PV waste management system could be successful if each stage of the lifecycle of the PV panel has a warranty system in place. Providing warranties and certifications to customers was one of the main enablers identified in the interviews. This can prompt adoption of used PVs and develop secondary markets. Currently there are scarce number of companies interested in using the recovered materials. The most popular element recovered is glass, which is already gaining attention from the industry due to projects such as the one developed by Elecsome company where glass is used into concrete mix [54]. Another project that is promoting PV recycling to remanufacture is the project lead by an Australian university where recovered silicon is used for battery manufacture [55].

It is of common knowledge amongst the interviewees that government programs such as ‘Small-scale Technology Certificates’ (STCs) are very successful in adoption of new PV technology installation in Australia. However, these make the use of second life PV technologies unattractive as low cost of new PV panels challenges the purchase of the second life PVs. Informal markets for reused PVs are a practice that is becoming more common. Informal sales on online platforms and exports to developing countries with unknown efficiency and certification are examples of informal markets. These also raise concerns about fire hazards and the ethical dilemmas involved as also reported in the literature.

Manufacture, Use/Maintenance and Decommissioned Stages Reflected in Circular Design, Circular Use and Circular Recovery

A similar study undertaken in US by Heath et al. [31] analyses the role of digital information systems in improvement of application of CE strategies in PV modules lifecycle (manufacturing phase, use phase and EoL phase), is important to note the study has a quantitative and material flow focus and has several references for their R’s strategies. The current study has as only one reference for 10 R’s strategies, Cramer (2017). Based on this difference, this study has some variations in the applications of R’s strategies compared to [31]. Table 6 depicts a summary of the differences and similarities between the applications suggested in [31] and the applications investigated for the current study.

As seen in Table 6, differences (in bold) between studies are in 5 R strategies, mainly in reduce, reuse and repurpose. Following Cramer’s statement of recover not being part of CE [56], recover was not considered for the current study. Remanufacturing is challenging in Australia as it has only one PV manufacturing company, therefore CE strategies in this regard are not feasible to be adopted as most of the PV installations are with imported PV panels. Australia can integrate circular requirements and standards in imported panels where applicable (i.e., PV panels manufactured with design for disassembly principles are yet to reach industrial scale).

TABLE 6
Table 6. Comparison of 10 (R’s) CE strategies used in the study by Heat et al. [31] and current study.
Ideate

Figure 7 shows a conceptual diagram on which of the 10 R’s can be applied in the lifecycle of a PV before it is decommissioned. In this diagram sharing/leasing practice is included as part of the use phase. Repair and refurbish may be adopted in the maintenance phase (where possible) to extend the 1st lifecycle of the PV.

FIGURE 7
Figure 7. Conceptual diagram of 10R’s in the PV first lifecycle before it is decommissioned. Source: Alejandra Nunez Madrigal.

Figure 8 pictures a system theory diagram where the 10 R’s for circularity can be applied in different stages of lifecycle of a PV after it is decommissioned. If the PV can still be used for energy generation, then repair/refurbish actions for a reliable reuse as 2nd life PV panel can take place. Digital labels and recertification are required for successfully and safely reusing a PV panel. After the 2nd life use, when the PV panel is no longer suitable to produce energy, it is sent to the repurpose or recycle streams. Repurpose, recycle and remanufacture options are not linked into close loops as existing studies have exposed the challenges in trying to use recovered materials from PVs into new PVs manufacturing [38]. For example, high purity requirements in materials and differences in panel designs add complexity to integrating recovered PV materials into new PVs. In Australia, this system diagram implies barriers and opportunities described in the interview insights section.

FIGURE 8
Figure 8. System theory diagram. Suggestions for application of 10 R’s for circularity within PV lifecycle stages. Source: Alejandra Nunez Madrigal.

Figure 8 presents a summary addressing the stakeholder, the stage and (complemented with Table 5) the actions to follow to extend PV use lifecycle and prompt more collaboration amongst the stakeholders. The behaviour of stakeholder groups is pivotal in any strategy, therefore, actions and outcomes in each circular category are interlinked.

Collection points should be accessible for the majority of population especially in a country such as Australia as it is a country with vast distances between major population centres. Analogue schemes as National Television and Computer Recycling scheme (NTCRS) have collection points in a reasonable distance for 98% of the population [57] this is referring to specific requirements depending on the area type (metropolitan, regional and remote) [58]. Conversations with local councils can prompt agreements to determine collection points in the local regions.

CONCLUSIONS

The study aimed to gain in depth insights of national stakeholder’s perspectives on PV waste management practices and contrasting it with literature review to develop a set of holistic strategies, based on the 10R’s of circularity, that could add value into PV waste management practices. This was approached through qualitative research that proved which are the social requirements to extend the useful life of PVs and redirect them effectively to recycling services.

The findings of this study are obtained by overlapping interview and desktop research insights, where it was identified that there are social, technical and regulatory factors which act as barriers for PV waste management practices around the world. Technical factors such as PV waste conditions, complexity of PV module design and inconsistent cumulative PV waste flows need to be considered. The type of future PV technology waste is changing too. The development of a PV waste management system that addresses most of the PV waste stream that will be witnessed in the forthcoming years must be considered as a priority.

Effective PV waste management will organically take place when regulations are in place. However, as the interviews stressed, without the trust and willingness to engage in CE practices in each stage of the PV waste supply chain, the PV waste will continue to be mismanaged. Figure 6a and Table 5 represent the opportunities where changes in behaviors can positively change the PV waste management system.

For the Australian context, there is a necessity to consider the possibility for establishing standards for PV imports to ensure the quality of PV panels and therefore the quality of their potential for second life. Ensuring the quality of PV panels and the embedded material through digital technologies has a big potential as enabler for secondary markets. Efficient waste processing has the capacity to escalate economic profits and product quality as identified in the literature, yet the biggest opportunity would be in starting a manufacturing industry in Australia that is developed for and implemented based on circular economy principles which can unlock national markets that effectively close product lifecycle loops.

DATA AVAILABILITY

The dataset of this study is not available because this research was part of a Masters research project and as per the ethics regulations, data cannot be shared with anyone other than the project team.

AUTHOR CONTRIBUTIONS

This paper was written by Alejandra Nunez Madrigal with input and supervision from Dr. Usha Iyer-Raniga and Dr. Rebecca Jing Yang.

CONFLICTS OF INTEREST

The authors declare no conflicts of interest.

FUNDING

This research has the funding by VHESIF, grant number: PRJ00000177. Integrated Circular Economy and Climate Resilience Platform.

ACKNOWLEDGMENTS

The authors acknowledge the support provided by the people involved in the Integrated Circular Economy and Climate Resilience Platform and the interviewees.

REFERENCES

1.

2.

3.

4.

5.

6.

7.

8.

9.

10.

11.

12.

13.

14.

15.

16.

17.

18.

19.

20.

21.

22.

23.

24.

25.

26.

27.

28.

29.

30.

31.

32.

33.

34.

35.

36.

37.

38.

39.

40.

41.

42.

43.

44.

45.

46.

47.

48.

49.

50.

51.

52.

53.

54.

55.

56.

57.

58.

How to Cite This Article

Nunez Madrigal A, Iyer-Raniga U, Yang RJ. Exploring PV Waste Management Solutions Using Circular Strategies. J Sustain Res. 2023;5(2):e230008. https://doi.org/10.20900/jsr20230008

Copyright © 2023 Hapres Co., Ltd. Privacy Policy | Terms and Conditions