Location: Home >> Detail
TOTAL VIEWS
J Sustain Res. 2025;7(2):e250020. https://doi.org/10.20900/jsr20250020
1 The Oslo School of Architecture and Design, Oslo 0175, Norway
2 VTT Technical Research Centre of Finland, Espoo, FI-02044, Finland
3 Northern Dimension Partnership on Transportation and Logistics (NDPTL), Helsinki, FI-00171, Finland
4 Faculty of Art and Design, University of Lapland, Rovaniemi 96300, Finland
* Correspondence: Mari Suoheimo.
Supply chains are complex and systemic sociotechnical systems that exhibit so-called “wicked characteristics”, especially when operating in the context of sustainability. This publication explores the extent to which service design can support a sustainability transition in the field of supply chain management, especially by acting as an intermediary between different stakeholders and empowering innovative forerunners. As a first step, we conducted a systematic literature review (SLR) to identify current models or frameworks integrating systems, service design and transitions, using the UK Design Council’s systemic design approach as a process model. Our findings indicate that the existing models and frameworks have not been applied in the field of supply chain management to design transitions. We propose future studies to investigate how these models and frameworks can be adapted and leveraged to foster more sustainable supply chain management.
SSCM, sustainable supply chain management; SLR, systematic literature review; SDA, systemic design approach; PSSD, product service system design; DfS, design for sustainability
While there is an urgent need to improve the environmental sustainability of global transportation systems and supply chains, implementing the necessary changes remains a challenge [1] and clearly requires greater effort. The emerging research field of sustainability in the context of complex supply chains (e.g., [2]) serves as a theoretical basis for the needed sustainability transition. However, due to the complexity of the task, new targeted tools and approaches are also needed to design and facilitate such a transition in practice. This article lays the groundwork for methodological development by reviewing existing frameworks for facilitating transition processes.
The literature and approaches related to sustainability in the context of supply chains are scattered across different fields of study and utilise a variety of theories, methods and frameworks. Sustainability in complex supply chains has been approached from various perspectives, including business management (e.g., [3]), engineering (e.g., [4]), environmental science (e.g., [5]), social sciences (e.g., [6]) and renewable energy (e.g., [7]), among others. Additionally, as highlighted by Kemp & van Lente [8], sustainability transitions, including those of global supply chains, are actually a result of sociotechnical transitions involving interconnected technical and social issues. Barbosa-Póvoa [9] emphasises that changing supply chains to operate more sustainably is a highly complex and multilayered effort involving numerous interdependencies (see also [10]). Scholars (e.g., [11,12]) have linked supply chains to fundamental principles of complex adaptive systems theory, such as inertia, self-organisation, co-evolution and emergent non-linear processes. Heterogeneous supply chain stakeholders have fluctuating apprehensions of the sustainability concept, which is a major hindrance to advancing any coherent approaches towards sustainability [13]. Accordingly, the sustainability of supply chain systems has been viewed from a sociotechnical systems perspective (e.g., [14,15]).
The above diversity & complexity necessitates advanced synthesis and facilitation skills from those engaged in the practical work of developing sustainable alternatives for the traditional approaches to supply chain management, which currently focus on efficiency and economic perspectives alone. One potential source of this synthesis capacity is Service Design, which in recent years has shifted more towards addressing complex and wicked problems [16,17], This shift has led to the development of new practices, process models and frameworks, such as the Systemic Design Approach [18]. We assume that service design can serve as a facilitator or mediator of these processes, given that many of the required transitions are themselves services, especially since supply chain management is itself a global service.
This article delves deeper into models and frameworks for facilitating transition processes, through the lens of the systemic design approach set forth by the United Kingdom’s Design Council [18]. The study conducts a systematic literature review to lay the foundation for methodological developments in facilitating transitions to sustainable supply chains and their practical applications. Our research questions are therefore:
1.
2.
Supply chains represent large-scale services such as international logistics, and could thus benefit from service design facilitation to catalyse a sustainability transition. With the paradigm shift in the European Union from shareholders (Industry 4.0) to stakeholders (Industry 5.0), understanding stakeholder networks or ecosystems is becoming increasingly important, and this is where service design can play a significant role [17]. The new Green Deal in Europe is an element that also introduces transitions, as Europe aims to be the first climate-neutral continent by 2050 [19]. It is useful to rethink the models commonly used today, such as the Systemic Design Approach, to better facilitate and communicate the design of transition processes in the context of service design-led facilitation processes.
Systemic design could be a pivotal methodology in sustainable supply chain management by enabling a holistic understanding of the intricate interdependencies among actors, processes and environmental systems [20]. Through iterative co-design and stakeholder engagement, systemic design fosters the creation of innovative solutions that align environmental, social and economic objectives, thus overcoming traditional silos in supply chain processes [21–23].
Experts in supply chain management and transition design have highlighted a lack of social elements [24] and agency in development processes [25–27]. Service design could help to address this gap, and this article aims to explore this further. We believe that the findings of this study are relevant across all fields dealing with “wicked” or sociotechnical problems, regardless of the discipline.
The thematic setting of this study is the challenge of transitioning Supply Chain Management (SCM) to Sustainable Supply Chain Management (SSCM) [28], corresponding to calls for a new type of visionary ‘green and smart’ Industry 5.0 (e.g., [29,30]).
SSCM involves integrating environmental, economic and social objectives into supply chain processes, balancing efficiency with sustainability goals [31]. Among the various approaches to SSCM, reverse logistics and remanufacturing are widely recognised as pivotal [32–34]. Reverse logistics, which focuses on the return, reuse and recycling of products and materials, provides both ecological and economic benefits by reducing waste and resource depletion. Turki et al. [35] highlight remanufacturing and associated reverse supply chains as key mechanisms for extending product life cycles, thus fostering sustainable development.
A common driver for adopting these practices stems from legal constraints such as carbon caps, which compel companies to reduce emissions across their operations and supply chains (e.g., [36,37]). These policies incentivise transitions to circular economy models, promoting resource efficiency and waste minimisation. However, while legal and engineering perspectives provide important insights, this discussion shifts focus to the broader context of sociotechnical transitions—specifically, the evolution from Industry 4.0 to Industry 5.0 [38].
In broad terms, SCM as such encompasses the entire journey of goods, from their origin at the source of supply to their destination at the point of consumption. This includes overseeing the movement of materials, information and finances across various stages of the value chain, such as procurement, production, distribution and recycling [39].
Moreover, supply chain management extends beyond the logistical and operational aspects. It embraces a comprehensive perspective that acknowledges the interconnectedness of stakeholders and the significance of their relationships. This holistic approach underscores the intricate web of connections among businesses, suppliers, partners and consumers within the supply chain ecosystem [40].
Central to this concept is the cultivation of collaborative relationships among stakeholders. This emphasises the social dimension of supply chains, where organisations collaborate closely to achieve shared goals and enhance efficiency collectively [41]. Each participant in the supply chain makes strategic decisions regarding their relationships with others. These decisions shape the overarching supply chain strategy, which serves as a framework for cooperation and mutual dependency acknowledgment [42,43].
Recognising the importance of managing relationships within supply chains, it is crucial to address the inherent power imbalances. Achieving sustainability in supply chain systems involves understanding and mitigating these disparities, given the diverse and complex nature of supply chain structures [44,45].
Considering the fragmented and multifaceted nature of supply chain systems, it is essential to adopt a holistic and generalised approach when studying them as sociotechnical systems. This ensures a comprehensive understanding of the interplay between social dynamics and technical elements within supply chains [46,47].
However, until recently, SCM practice and research have focused primarily on efficiency and economic perspectives only (e.g., [48]). This narrow approach is difficult to maintain, as greater attention is being given to indirect (“Scope 3”) carbon emissions generated by other parts of the supply chain (e.g., [49]). This has led to calls to reimagine and transform supply chains and their management in line with sustainability principles [28,50,51].
Industry 4.0 has revolutionised SCM by embedding digital technologies, such as Interned of Things, artificial intelligence, and blockchain, to enhance efficiency and transparency (e.g., [48]). Further, the emerging paradigm of Industry 5.0 places greater emphasis on human-centric, sustainable practices. This transition reflects a shift from purely technological optimisation to embedding sustainability into core supply chain strategies [52]. For example, Industry 5.0 integrates principles such as circularity, resilience and inclusivity, aligning with SSCM objectives. In this framework, systemic design can provide structured methodologies to navigate the complexities of sociotechnical systems, enabling supply chains to balance competing priorities and achieve sustainability transitions.
Transition management frameworks (e.g., [53]) further support this by emphasising iterative decision-making, stakeholder collaboration and adaptive solutions to tackle wicked problems—a concept first defined by Rittel and Webber [54] to describe issues that are complex, multi-dimensional and resistant to simple solutions. These problems are characterised by incomplete or contradictory knowledge, diverse stakeholder values, interconnected subsystems, and the inability to test solutions definitively. Thus, solutions to wicked problems move beyond linear models of supply chain optimisation, instead fostering flexibility and resilience to respond to evolving challenges.
One of the primary challenges in SSCM is overcoming lock-in—situations where existing technologies, processes or policies create inertia that hinders innovation [55–57]. While reverse logistics and carbon caps can provide tangible starting points for breaking these patterns, transitioning to sustainable practices requires more than regulatory compliance or technological advancements. It demands a holistic rethinking of supply chain structures. Dynamic frameworks, such as those proposed by Gaziulusoy et al. [58], emphasise the iterative nature of sustainability transitions, where continuous feedback and stakeholder input are essential for addressing complex, multi-dimensional challenges.
By situating SSCM within the context of Industry 5.0, this discussion underscores the importance of integrating human-centric, sustainable principles into supply chain design and management. Reverse logistics and remanufacturing offer practical pathways to initiate these transitions, while systematic design and transition management frameworks provide the tools needed to navigate complexities. Moving beyond legal or engineering perspectives, this approach embraces the broader sociotechnical dynamics that underpin sustainable development, offering a roadmap for more resilient and inclusive supply chains.
Service and Systems Design in Facilitating Sociotechnical Wicked ProblemsService design has increasingly shifted to address complex and wicked problems [16,17,59]. Tacking such complex problems requires the ability to anticipate their outcomes, especially within a larger network. Service design, or design per se, is reputed to be more of a neutral partner, with a bottom-up approach often prioritising the user’s perspective and speaking on their behalf [17]. According to Stickdorn et al. [60], the core principles of service design include user-centredness, co-creation, sequencing, evidence and holism in the process of service creation.
Studies by Suoheimo et al. [16] highlight how service designers contribute to visualising complexity in complex problems, making intangible problems tangible for stakeholders. Additionally, service designers help drive innovation as agents of change who facilitate collaborative and co-design processes [16].
In this article, we understand service design as it has emerged in interaction design and cognitive psychology [61]. However, we also understand the importance of the service-dominant logic perspective, as it acknowledges all actors involved and illustrates how value is created by multiple stakeholders, always including the beneficiary [62]. This means that service design is not only about meeting end-user needs, but rather about serving all the key actors involved. Service-dominant logic focuses on co-creating value between suppliers and users. Junginger [63] highlights that services are a means of implementing policy, especially in the public sector. When tackling ‘wicked problems’ in the service sector, a systemic approach is also necessary, as it offers a better understanding of the challenges in question than service design principles alone. For this reason, systemic service design—or integrating a systemic perspective—is needed to address sociotechnical wicked problems. The latest systems-oriented service design perspective has introduced more reflexive angles to creating services through a systemic approach. This includes the use of tools such as gigamapping and mess mapping to navigate the complexity and anticipate both positive and negative consequences [64].
Peng et al. [65] have pointed out how “By integrating systems thinking and its methods, systemic design brings human-centred design to complex, multi-stakeholder service systems such as those found in industrial networks, transportation, medicine and healthcare”. By applying a systems-oriented approach, service design can gain a comprehensive understanding of the supply chain and its complexities. This enables the identification of interconnected issues, leverage points for change, and the development of holistic solutions that integrate sustainability considerations, including social, environmental and economic factors. Given the diversity of stakeholders in a supply chain, service design may play an important role in fostering collaboration and agency among various actors, empowering them to actively engage in the design and implementation of solutions [63]. Procurement is a good example of how various stakeholders exist within a supply chain. Procurement refers to the process of acquiring goods and services from external sources to fulfil the needs of an organisation.
Service design is known for utilising design thinking and the Double Diamond model as process frameworks [66]. Recently, service design has recognised the need for more systemic approaches, prompting the Design Council of the United Kingdom (UK) to evolve the Double Diamond into a Systemic Design Approach as illustrated in Figure 1 [18]. This framework aims to address larger systemic issues, such as sustainability [18]. The goal is to establish a clear vision and orientation, which begins with exploring the challenge at hand. Various tools can be utilised at this stage, such as gigamapping and mess mapping [64,67]. It is necessary to define boundaries for the challenge and reframe it during the first stage of the Double Diamond. At this stage, a brief is often developed outlining the approach for an intervention in the system, which will hopefully catalyse positive change. However, when applying the systems approach, it is important to anticipate the positive and negative effects that an intervention may generate [67].
Figure 1. Systemic Design Framework. Note: This figure has been adapted from “Beyond Net Zero—A Systemic Design Approach” by Design Council, 2021 (https://www.designcouncil.org.uk/fileadmin/uploads/dc/Documents/Beyond%2520Net%2520Zero%2520-%2520A%2520Systemic%2520Design%2520Approach.pdf) [18]. Copyright 2021 by Design Council.
Before introducing any new model or methodology, it is important to investigate whether this has been done previously. Since we wished to look at different systemic design models or approaches and how they have been used to make transitions in the context of service design, we used the terms “systemic design approach”, “transition” and “service design”. The aim was to determine whether the articles contain the newest version of the Double Diamond through the lens of systemic design or similar frameworks, and whether they apply the transition approach in their implementation.
One limitation of this research is that selecting the search terms constrains the scope of the study in one area and using other terms could yield different results. For example, we selected service design as a term, even though participatory design or co-design could be considered sub-terms. Service design itself incorporates participatory design or co-design approaches [60]. Service design itself is a broader approach, and since SCM can be viewed as a large-scale service, adopting the service design approach was considered most suitable for this study.
Using the three selected search terms, the first cycle yielded 59 results (Figure 2). We did not add terms such as logistics, supply chain management or transportation, as this would have overly narrowed the results. Using broader terms without restricting the search to a specific field not only yielded more results but also enabled the inclusion of research results from other disciplines. This could offer valuable insights into how other fields handle or integrate service design and transition models together. Additionally, models and frameworks applied in other fields could be applicable to supply chain management.
In the second cycle, we restricted the results to peer-reviewed sources including book chapters, Ph.D. theses, journal articles and conference papers, while excluding master’s theses. This left only 43 publications. In the third cycle, we first checked whether the three search terms appeared in the text of the publication rather than just the references. In the fourth cycle, experts in their respective fields reviewed the texts to ensure that they were relevant to the topic in question. An SLR protocol (Appendix A, table A1) was conducted to ensure the replicability and validity of the investigation [68]. Appendix B had the list of included publication and Appendix C the excluded. One downside of SLRs is their time sensitivity, as results can vary from day to day. The 18 publications date from 2017–2022 (Figure 3) and span three continents (Figure 4).
This section presents the results of different models or frameworks identified in the publications found using the search terms “systemic design approach”, “transition” and “service design”. A total of 11 publications included a figure/model or framework that aligns with the systemic design approach. Each model/framework is examined separately through the lens of the three search terms.
1/A Systemic design modelPeng et al. [65] introduce a systemic design model (Figure 5), based on the Design Council’s diagram, to provide the overall structure for their study, which focuses on a pilot initiative in university-level education on systemic design thinking and social innovations. The Double Diamond/design thinking frameworks were also used to structure the pilot course, including the timing of student assignments and assessments. The six principles of systemic design were also incorporated as part of the framework to structure the discussion. The text highlights how product and service designers make decisions based on user experiences. The authors also point out how “Systemic design is distinguished from service experience design in terms of scale, social complexity and integration”.
Figure 5. Systemic design model based on the Design Council diagram. Note: This figure has been cited from “Design for social innovation: a systemic design approach in creative higher education toward sustainability” by Peng F, Altieri B, Hutchinson T, Harris AJ, McLean D, 2022, Sustainability, 14(13), p. 8075 (https://www.mdpi.com/2071-1050/14/13/8075) [65]. Copyright 2022 by Peng F, Altieri B, Hutchinson T, Harris AJ, McLean D.
This article is a good example of applying the Systemic Design framework from the Design Council. It still uses design thinking and Double Diamond models to bring structure when students are designing products. The article has references to service design, although it does not claim that it has been applied as a design perspective. It is still worth noting that the human-centred approach has been a key element throughout the project, aligning closely with the core principles of service design.
3/B FEMLASThe FEMLAS methodology [69] is a systemic innovation lab approach, designed as a structured process and space for tackling wicked problems [54], which are a special type of complex problem with a policy focus. The method has been developed and is currently used by the Australian consultancy Wicked Lab. The FEMLAS methodology is based on the principles for systemic design proposed by Jones [70] as well as a set of seven features which are necessary to address wicked problems, identified by the author [69]. FEMLAS is based on the six proposed work stages of (1) Form (Forming the core team); (2) Explore (explore, and establish contacts with, the topic ecosystem); (3) Map (structure information created during the explore phase onto an online tool/transition card); (4) Learn (make sense of the online tool/transition card and identify action gaps); (5) Address (create/draft interventions with ecosystem actors to address identified action gaps); and (6) Share (create and share an overview on agreed and implemented interventions as part of the transition card). After the initial round, the four final stages from Map to Share should be repeated at regular intervals.
Analysis of 3/B FEMLASFEMLAS provides structured guidance on how to run a systemic innovation lab, which should work also for regular complex problems in addition to wicked problems. As a concept, the systemic innovation lab is closely related to the Transition Arena initially proposed by Loorbach (2007) and developed further by others [71]; in fact, they could be viewed as two names for the same type of entity. One of the findings of the publication is that to address wicked problems, “labs need to take a systemic design and not a service design approach ([69], p. 348)”. At the same time, it acknowledges that co-creation remains essential, which aligns with service design principles [60,72].
11/C PanarchyBofylatos [73] places the panarchy theory of Gunderson and Holling [74] in the context of service design and systemic design and uses it to understand and design for self-sustaining communities and transitions in them. Although the explanation of the panarchy theory is succinct in the publication, we can understand how it is used to describe transitions or succession in an ecosystem or a complex adaptive system. The exploitation stage is a new era of growth and has successfully reoriented after a possible post-crisis situation. The conservation stage wishes to stabilise the system at hand, when the release stage creates an impact in the form of a crisis or collapse. The final release reorganisation stage happens when the system is recovering from a collapse. The panarchy theory is a loop of these four stages (Figure 6) that can continue and reshape an eco- or complex adaptive system.
Figure 6. Panarchy. Note: This figure has been cited from “Panarchy: Understanding transformations in human and natural systems” by Gunderson LH, Holling CS, 2002, Island Press (https://www.cabidigitallibrary.org/doi/full/10.5555/20063220475) [74]. Copyright 2002 by Island Press.
Examining the four stages of the panarchy loop, one can draw some parallels with the systemic design approach. There is a stage of redesign after the first diamond that can de-stabilise a system until it redefines and stabilises itself. Depending on the case, the impact could stem from the new design, but it can also result from “an external” force, such as climate change, that forces the system to evolve. In the latter case, the (service) design seeks to lessen the impact and facilitate autopoiesis, enabling the system to adapt to the situation.
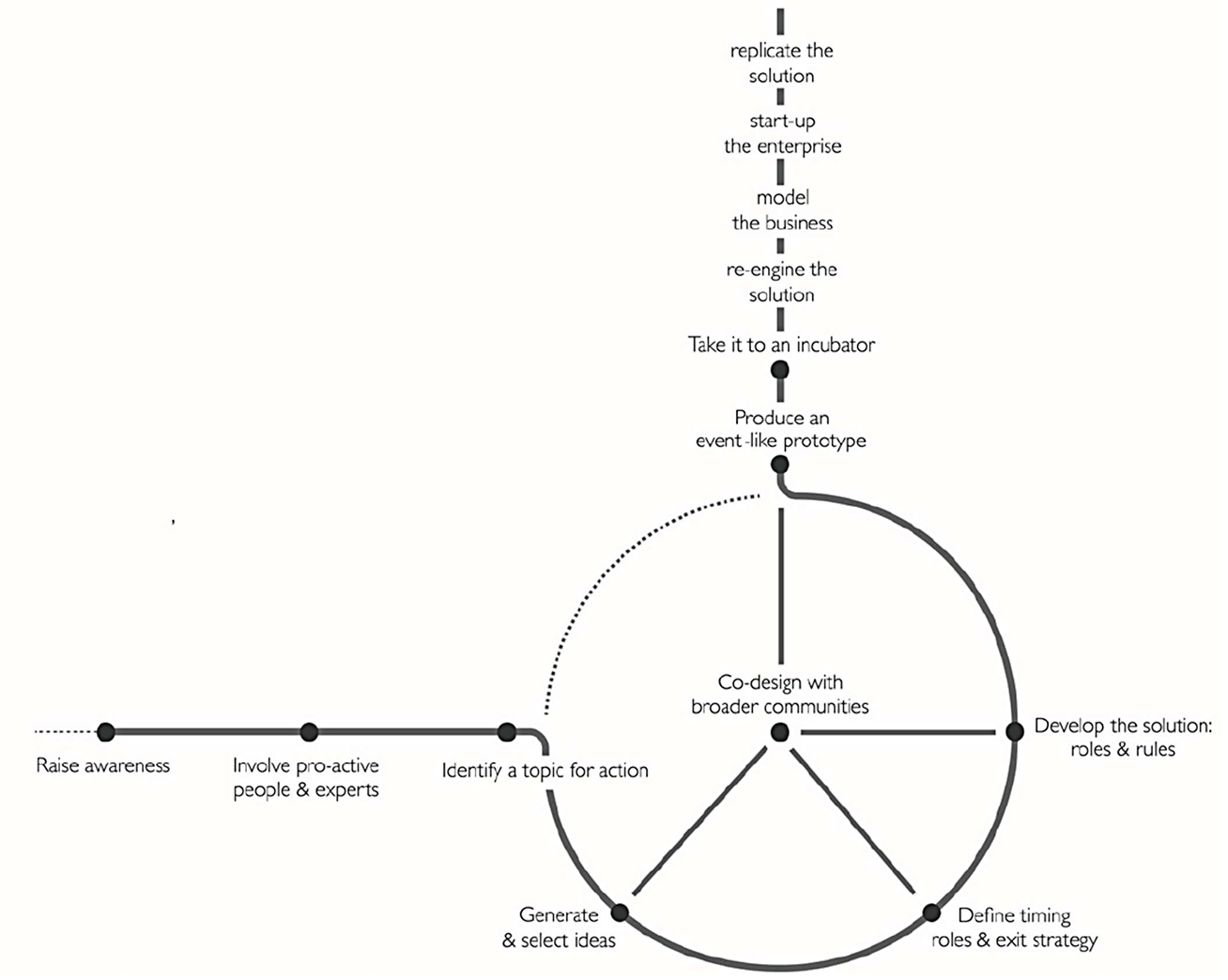
11/D Participatory action research (PAR) framework for social innovationIn the same publication where the previous panarchy model was introduced, the participatory action framework (Figure 7) is used to conduct a case study. Bofylatos [73] explains that the aim is to create self-sustaining communities, ensuring that even when external resources are withdrawn, the community can continue to thrive rather than wither away. Participatory action research (PAR) is based on the principle of co-designing with the community and is widely used in the service design community [17]. In this case, the PAR cycle begins by raising awareness, engaging pro-active people and identifying a topic of action—the starting point of the cycle. Ideas are generated to establish roles and an develop an exit strategy. A solution is then created and finally prototyped, followed by incubation and the potential creation of a replicable business model.
Figure 7. Social innovation journey. This figure has been cited from “Design for Social Innovation as a form of Design Activism: An action format” by Fassi D, Meroni A, Simeone G, 2013, p. 5 (https://www.desisnetwork.org/wp-content/uploads/2018/02/article-Meroni_Fassi-Simeone_DesignforSocialInnovationasaformofDesignActivism-Anactionformat.pdf) [75].
This model can be utilised through service design facilitation to create a transition. It is largely adapted from the “regular” PAR process of plan, act and reflect. Although it is easy to understand that these elements are embedded within the process, one might believe that it has been modified to fit a business context. However, PAR is well established in the social sciences or projects where economic factors are seldom measured in the same way.
21/E Design for inclusive attitude
Figure 8. Design for inclusive attitude, based on the work of Irwin [76] and Irwin [77]. Note: This figure has been cited from “Design for Inclusive Attitude: towards a theoretical framework” by Busciantella-Ricci D, Aceves-Gonzalez C, Rinaldi A, 2022, Design for Inclusion, 45, p. 1-9 (https://flore.unifi.it/retrieve/130328b8-27e0-44da-96df-eb399055f849/978-1-958651-21-6_0.pdf) [78]. Copyright 2022 by AHFE.
Busciantella-Ricci et al. [79] present in their publication a revised version of the transition design framework [76,77] from the perspective of design for inclusive attitude (Figure 8). At the core are the design for the built environment and design for service. Similarly, at the same level below, design for inclusion uses the principles of design for all or inclusive service design. At the next level in the framework, design for social innovation or inclusion uses social innovation practices as a driving force and recognises the system level or emerging paradigms. Third, the transition design or design for inclusive attitude are undergoing radical transitions. The fourth level is the natural world. At the first stage, there is a moderate development in paradigms. At the second level, change already exists as new emerging paradigms are introduced, and at the third level a radical shift occurs in future paradigms and systems.
Analysis of 21/E design for inclusive attitudeThe model provides structure through the presented framework on fostering inclusive attitudes across three different system levels. It does not provide a model on how to perform transitions, although it acknowledges their importance in achieving inclusive design. Service design plays a role in the framework at level two, where new emerging paradigms are introduced.
24/F ‘Crafting situated services’ framework
Figure 9. The ‘Crafting Situated Services’ framework. Note: This figure has been cited from “A methodological framework for crafting situated services” by Mazzarella F, May A, Mitchell V, 2021, Journal of Service Management, 32(5), p. 752-82 (https://www.emerald.com/insight/content/doi/10.1108/josm-05-2020-0188/full/html) [79]. Copyright 2021 by Emerald Publishing Limited.
The paper by Mazzarella et al. [79] discusses transition, specifically the transition of textile artisan communities towards a sustainable future, and how service design can be used to activate this transition. The paper presents a methodological framework (Figure 9) for crafting situated services, with service design as a key component. The ‘Crafting Situated Services’ framework is visualised as an adaptation of the Design Council’s Double Diamond and a systemic design approach [80]. The ‘Crafting Situated Services’ framework proposes adopting a phenomenological approach to challenging a blind faith in a linear progress towards ‘the’ future and instead adopts the metaphor of ‘lines’ introduced by Ingold [81]. This emphasises a continuous movement between past, present and future temporalities, in which multiple voices can emerge, carrying diverse experiences, fears and aspirations. The approach proposed in this framework is meant to be mindful of pre- and post-design legacies and oriented towards envisioning sustainable futures.
Analysis of 24/F ‘crafting situated services’ frameworkThe framework helps identify wicked problems and challenging situations, viewing them as opportunities for innovation. It emphasises the constant movement between past, present and future. The approach proposed in the framework considers traditions both before and after planning, aiming to envision a sustainable future. Service design supports transformation through its operational orientation, while design thinking is effective in interdisciplinary service innovation. The research presented in this article highlights the multiple roles that a service designer can assume (i.e., cultural insider, storyteller, sensemaker, facilitator and activist) throughout the journey of social innovation.
25/G Designing a sustainability evolutionary frameworkCeschin & Gaziulusoy [82] provide an overview of various approaches to designing for sustainability. Their book chapter briefly traces the evolutionary history of various approaches that have emerged in recent decades. One such approach is the Product-Service System (PSS). Beyond PSS, they also introduce systemic design as another alternative for designing for sustainability. Following this critical look at history, they provide a framework that incorporates three levels: (A) innovation, (B) technology/people, and (C) insular/systemic. The first level focuses on product design innovation. The second level is Product Service Systems (PSS) innovation. The third level is spatio-social innovation. The fourth level is sociotechnical systems innovation. These dimensions are integrated into their model as the design for sustainability evolutionary framework (Figure 10). The authors place Design for System Innovations and Transitions as a field that is potentially more sustainable.
Figure 10. The design for sustainability evolutionary framework from, with different existing design-for-sustainability approaches mapped onto it. Note: This figure has been cited from “How many ways to design for sustainability?” by Ceschin F, Gaziulusoy I, 2017, Routledge (https://www.taylorfrancis.com/chapters/edit/10.4324/9781315625508-36/many-ways-design-sustainability-fabrizio-ceschin-idil-gaziulusoy) [82]. Copyright 2017 by Routledge.
The evolutionary framework for design for sustainability by Ceschin & Gaziulusoy [82] effectively organises the current different orientations within this context. It does not provide a specific model for creating the transitions, although it acknowledges transitions as a crucial area for fostering greater sustainability. It recognises that the services are integral to the system and will require a systemic understanding.
30/H Navigating obstacles for sustainable and responsible design
Figure 11. Navigating obstacles for sustainable and responsible design education transitions. Note: This figure has been cited from “Sustainable and responsible design education: Tensions in transitions” by Boehnert J, Sinclair M, Dewberry E, 2022, Sustainability, 14(11), p. 6397 (https://www.mdpi.com/2071-1050/14/11/6397) [83]. Copyright 2022 by Boehnert J, Sinclair M, Dewberry E.
The model (Figure 11) presented by Boehnert et al. [83] focuses on facilitating a transition in design education across various design fields, including service design. It begins by acknowledging the social and ecological problems that will necessitate sustainable and responsive design. To drive this change, it is essential to be aware of the Responsible Design Principles, which are: (A) ethical, (B) optimistic, (C) transdisciplinary, (D) decolonial, (E) planet-centric, and (F) pluriversal. Although systems are not explicitly mentioned in the principles, the authors draw influence from the systemic design approach introduced by the UK Design Council. At the third stage, the model reflects on learning approaches for sustainable and responsible design education. At its core is critical thinking, surrounded by (1) ecological & sustainable literacies, (2) transformative & experiential learning, (3) critical pedagogy & decolonising design, and (4) transdisciplinary design. The desired outcomes of applying this model are sustainable and responsible design knowledge and skills. The authors recognise that there are organisational structures and mental models that hinder the implementation or transition to such educational systems.
Analysis of 30/H navigating obstacles for sustainable and responsible designThe model presented by Boehnert et al. [83] focuses on the principles and pedagogical approaches necessary for transitioning to sustainable and responsible design. The emphasis is on design education transition rather than facilitating transitions via the design itself.
31/I An open systems stanceLanhoso and Coelho [84] imply that in the context of sustainability transition, such as moving to more sustainable supply chain practices, we need to shift from isolated, non-sustainable practices to more open and interconnected systems that are adaptable and responsive to change. Therefore, transition involves a holistic perspective, considering interconnections, and drawing on the capabilities to self-organise illustrated Figure 12. This ability helps to diagnose the challenges and opportunities associated with the sustainability transition, as well as finding creative and innovative solutions to complex problems.
Figure 12. An open systems stance enables emergence at the service of sustainable development, supported by a holistic perspective, acknowledging self-organizing complexity, and making use of systemic analysis to foster creative novelty. Note: This figure has been cited from “Emergence fostered by systemic analysis—Seeding innovation for sustainable development” by Lanhoso F, Coelho DA, 2021, Sustainable Development, 29(4), p. 768-79 (https://onlinelibrary.wiley.com/doi/full/10.1002/sd.2173) [84]. Copyright 2021 by John Wiley & Sons.
From a systemic design perspective, self-organisation is a creative technique that aims to find innovative solutions to complex problems. However, in the context of, for example, sustainable supply chain management, systemic design would consider the entire supply chain network, not just individual parts. Systemic design draws on different disciplines and involves the collaboration of experts from different fields. Design can facilitate the generation of new ideas, which reflects on stakeholders’ preferences and needs. Active engagement with stakeholders can create an environment where innovation can emerge. Systemic design can therefore play a central role in facilitating the transition to sustainability.
32/J Behaviour-centric engineering systems designMaier and Cash [85] emphasise the importance of understanding and supporting behavioural change, particularly in the context of transitioning towards more sustainable practices. This transition is highlighted at various levels, ranging from individual behavioural changes to broader societal and systemic shifts. It underscores the significance of designing interventions that facilitate systemic change while considering the interactions between technology and human behaviour. Systemic design is portrayed as a crucial approach for addressing complex sustainability challenges by considering the broader context and interdependencies within systems such as supply chains. Designers ought to bridge the perspectives of technology-first and human-first, recognising the importance of respecting human behaviour in technology and technical system design. This alignment with sustainability transitions implies changes in technology use and human interactions with it. Constructing services is part of the system, as Figure 13 shows. Designing for human behaviour has four larger axes that are technology-first versus human-first and macro/societal versus micro/individual. The model includes a multilevel perspective at point 14 and incorporates transition design at point 19. Point 18 integrates the design of services and interactions.
Figure 13. Designing for human behaviour—synthesising research on human behaviour in the context of engineering systems design. Note: This figure has been cited from “Designing for human behaviour in a systemic world” by Maier A, Cash P, 2023, Springer International Publishing, p. 1-34 (https://link.springer.com/referenceworkentry/10.1007/978-3-030-46054-9_16-2) [85]. Copyright 2023 by Springer.
As a result, there is a need to consider human factors, limitations and abilities when designing technological systems, such as supply chains. Thus, systems engineering should incorporate both physical and cognitive aspects of human behaviour. A so-called human-systems integration can ensure that sustainability considerations are considered throughout any system development process, which includes possibilities for designing sustainable supply chains. Service design can lead the way in addressing the complexities of sustainability transitions, aspects of human behaviour and technology development. The model takes into account a multilevel perspective, transition design, understanding of systems and the use of service design.
44/K Design principles mapped to the design modelCole [86] explores the transformative potential of public sector innovation labs and discusses the process of systemic design. In this process, a set of principles is layered on top of a more standardised human-centred or service design approach. The following are the key differences between systemic design and human-centred or service design practice: deeper attention to mindsets, context, power relationships, leadership, systems and structures (e.g., [87–89]). The ten design principles are solutions to common problems encountered in various design projects, whether they involve creating a commercial product, a healthcare service or a complex social policy. Figure 14 [70] provides a visual representation of how these design principles are applied throughout the different stages in the conceptual design model. Zivkovic’s [69] emphasis on the importance of a systemic design approach for complex challenges and designing for transition is similar to Jones’ principle of designing for transition and recognising that systems are constantly changing and evolving. Both emphasise the importance of considering the system as a whole and designing for change.
Figure 14. Design principles mapped to the design model. Note: This figure has been cited from “Systemic design principles for complex social systems” by Jones PH, Springer, p. 91-128 (https://link.springer.com/chapter/10.1007/978-4-431-54478-4_4) [70]. Copyright 2014 by Springer.
Tackling complex challenges requires a combination of systems thinking, methodologies, and a human-centred and service design approach. The model combines systems thinking and methods with a human-centred and service design approach. The model integrates these elements to address complex challenges. While transition may be present in the model, it is not a given. Jones [70] highlights that systems thinking has more than fifty years of intellectual and practice-based development. In contrast, while design has a long practical history, it lacks scientific follow-up and intellectual development and discipline.
Table 1 show the comparison of the results from the models/figures or frameworks in the publications, and their analysis, with the Systemic Design Approach (SDA). Only two of the models (A, F) identified in the SLR directly represent the SDA from the UK Design Council. Three of the models (B, F, K) incorporate elements of the Double Diamond methodology, which is a predecessor to the SDA. The two diamonds as figures are also a recognisable feature in the SDA, with one being constructed above the other. The Double Diamond model is often used by designers in their design processes. Zivkovic [69] presents Jones’ [70] FEMLA steps (B), which in some aspects resemble design thinking or the Double Diamond approach, because both require forming and exploring first to create an understanding of a situation or a challenge. The FEMLAS process is as iterative [70] as the design thinking or Double Diamond approaches [18,80,91]. Some similarities to design thinking or the Double Diamond approach can also be observed in Jones’ other model, found in the results related to design principles. This approach is likely more aligned with the UK Design Council’s systemic approach or Triple Diamond model, as the first ball represents the strategy, setting the context in which the wickedness is acknowledged. Next, the process moves to discovery, similar to the first diamond in the Double Diamond model. The final three balls of Jones’ model—design, develop and deploy—which involve gathering feedback, align closely with the tasks of the penultimate diamond or design thinking. The use of terminology for boundary setting is more familiar in the context of systemic design, as it involves narrowing the focus area. One possible reason why the SDA was not extensively covered in the literature review could be that it is still a relatively new model and has not yet gained widespread recognition.
Figure 13 from Maier & Cash [85] (J) references the multilevel perspective, which is also the foundation of Geels’ multilevel perspective for transition [53]. However, Figure 13 itself does not use a specific model or framework like Geels’ model [53] that would outline the ‘steps’ or process toward transition. Instead, it excellently illustrates key issues necessary when designing for human behaviour, offering a broader perspective on what should be taken into account.
The panarchy theory (C) of Gunderson and Holling [74] fits very well in the context of sociotechnical systems, as it recognises that systems are adaptive and evolve over time [73]. The use of participatory action research (D), as shown in the results of the previous section, is especially helpful for involving communities in the process [73], which is a way of sharing power [92,93]. Neither of these two models present the micro, meso or macro approach (e.g., [53]) that could be helpful for designing transitions in the SCM context. Participatory action research is consistent with the work of designers, as they generally have difficulty working in the context of fixed hierarchies [94]. When dealing with wicked problems or sociotechnical systems, one cannot avoid running into hierarchical or power-related positions and issues [17,93]. Designers such as Souleles [95] also point out that they use participatory approaches that oppose hierarchies because they share or distribute decision-making power.
The framework (H) from Boehnert et al. [83] concentrates more on responsible design principles when designing transitions. These are important principles, because we know that sociotechnical systems have an impact on the system and the people affected by them. The figures from Busciantella-Ricci et al. (E, [77]), Lanhoso & Coelho (I, [84]), and Ceschin & Gaziulusoy (G, [82]) are more designed to understand the complexities and challenges in question and how to approach them properly. They do not provide models or steps on how to begin tackling problems but set the mindset right from the start of the process. Only one of the models (J) considers more closely the micro, (meso) and macro levels commonly used to frame socio-economic systems (e.g., [53]).
Although one publication suggested that service design cannot be used for making transitions [69], many if not all of them recognised the importance of end-user involvement or co-creation, at least in the final stages of creating a transition (e.g., [69]). Service design, co-design or participatory design were central themes in all the articles. From the literature review we learned that systemic design, transition design and service design are closely interconnected. However, the process of facilitating and implementing the transition remains a central question. Five of the frameworks and models focus more on understanding the context rather than inducing a transition process.
We consider that the SDA from the UK Design Council could be a natural next step also in the context of SSCM. Additionally, it is important to note that many of the identified models adopt a systems or systemic perspective as a way to understand complexity. This could be interpreted as an indication that transition perspectives are inherently part of designing a larger system. It is surprising that some of the commonest transition models, including Geels’ Multilevel Perspective model [53] and the X-curve (e.g., [96]), were practically absent from the articles covered in our review. For this reason, we suggest further studies to investigate how service and systemic design could be applied with these transition models/frameworks.
Judging from the results of the literature review, it is commonly assumed that systems must be actively redesigned to create the necessary conditions for a specific, desired transition. Beyond its role in design, service design can also function as a “neutral” facilitator, helping to foster understanding between the different stakeholders within a system.
Role of Service DesignService design was a feature covered in each of the models to one extent or another. Some models emphasise or describe its value more prominently than others. However, a common thread across the models is that service design plays a part in understanding the situation or facilitating change. Different service design perspectives and orientations are represented, such as PSSD, service-dominant logic or just “plain” service design. Not all the publications elaborate in detail on the service design perspective they apply. Bofylatos [73] cites Edvardsson et al. [97] to illustrate how services function as systems that generate ‘value in use’.
Some publications (A, J) approach service design as a means of capturing user experiences and making human-centric design decisions. Others, however, claim that “service design has become an essential strategic approach to social innovation” ([98], p. 3)”. Peng et al. [65] argue that beyond a social innovation service, design should be integrated into policymaking. Participatory action research derives from the principle that participants actively contribute to designing the process, from planning to data collection and analysis [92]. Designers in general tend to work from a bottom-up approach, which often challenges rigid hierarchies and development structures.
In one way, the publications highlight that transitions are driven by people. Service design, through co-design or participatory design processes, is one way of empowering people in the system to design solutions that support their own transition. Together with stakeholders, service designers could co-create processes aimed at achieving common goals, such as mitigating CO2 emissions from supply chains. A concrete way to facilitate this is by making connections, bottlenecks and problems visible to stakeholders, and thus designable.
Earlier studies (e.g., [99]) have noted that the wicked problem of sustainability [100] in the supply chain context must be approached from a holistic systems perspective [101] to avoid siloed and conflicting interests among heterogeneous supply chain stakeholders [51]. The benefits of integrating service design facilitation methods with sustainable development in the supply chain context have been recognised (e.g., [28]) as a potential solution to drive more holistic change and challenge the status quo.
As for the future of supply chain management, service design has the potential to pave the way toward greater decentralisation, away from the traditional hierarchical management of companies and supply chains. This could emerge from applying key principles of service design, including user-centricity, holistic thinking, subjectivity and decentralised intelligence and decision-making. However, this development would depend on the transformative power and inclusion of diversity in management. Service design could thus eventually become an integral part of the corporate management toolkit. Additionally, beyond human-centred design, planetary boundaries should be incorporated in the design process.
We suggest conducting another SLR with a thematic analysis to further investigate the role of service design in creating transitions. This study is limited in scope, focusing primarily on the models discovered.
It is important to bear in mind that an SLR is always time-bound, and using different search terms could yield different results. As this study is also qualitative research, the way we as researchers interpret the findings may be coloured by our own life experiences and fields of expertise [102]. Namely, three of the authors are actively engaged in the field of sustainable logistics and supply chain management, while one specialises in systemic service design.
Using different analytical tools could also yield other results. We suggest conducting a deeper qualitative study, such as a thematic analysis, to further examine the systems and service design within the data. However, covering both models and systems and service design through a thematic analysis would be too extensive for a single article. Notably, none of the design models or frameworks identified in our review originated from the field of supply chain management. While this can be seen as a limitation, it also presents an opportunity to introduce systemic service design into a new field.
We acknowledge that our study is limited in its ability to assess and measure possible increases in agency or other impacts introduced through systemic service design facilitation. It would perhaps be easier to measure tangible outcomes, such as reductions in CO2 emissions before and after a design intervention. Future studies could explore in greater depth the measurability of systemic service design’s impact on transitions. This would be valuable not only to the design field at large but also to the systemic design approach, advocating for the centricity of both humans and the planet.
It is important to critically assess the SDA approach and consider what it can achieve and for what it is suitable. When working with wicked problems and applying this approach, one must be aware that ‘right’ solutions will not be achieved, only better or worse outcomes. The designer or agent facilitating change will inevitably face uncertainty, stress and frustration. Moreover, there will be consequences for stakeholders and actors within the system. The key mission is to try to mitigate these impacts as much as possible with the interventions made.
This study has paved the way for future research on how the identified models and frameworks, as well as others like the Systemic Design Approach [18], can be used and adapted to the field of sustainable supply chain management. Additionally, new knowledge production occurs when discoveries from one field are transferred to another.
Concerning supply chain management, we can identify several benefits of applying service design principles, as exemplified by the Systemic Design Approach. Service design helps bring forth approaches emphasising a user-centred, holistic perspective that actively engages and incorporates the perspectives of different stakeholders, including end-users and suppliers. By integrating their diverse perspectives, we can gain deeper insights into motivations, priorities, challenges and opportunities that inform decision-making around procurement, potentially leading to more sustainable choices—and, ultimately even a systemic transition.
The dataset of the study is available from the authors upon reasonable request.
Conceptualization, MS, SW, HP and HB; Methodology, MS, SW, HP and HB; Formal Analysis, MS, SW, HB and SK; Writing—Original Draft Preparation, MS, SW, HB, SK, and HP; Writing—Review & Editing, MS, SW, HB, SK, and HP; Visualization, SK and MS; Supervision, MS; Project Administration, MS; Funding Acquisition, HP and HB.
This publication has no conflicts of interest.
This paper is partly funded by ADMIRAL project from the European Union’s Horizon Europe Research and Innovation Programme under Grant Agreement No. 101104163, Open Risk II project 2023-2026 funded by Interreg BSR and IBA-3 project 2023-24 funded by MFA Finland. The content of this paper remains solely on the responsibility of the authors.
1.Boehnert J, Sinclair M, Dewberry E. Sustainable and responsible design education: Tensions in transitions. Sustainability. 2022;14(11):6397.
2.Bofylatos S, Kampasi I, Spyrou T. Designing resilient creative communities through biomimetic service design. Strategic Design Research Journal. 2018;13(2):249-267.
3.Busciantella-Ricci D, Aceves-Gonzalez C, Rinaldi A. Design for Inclusive Attitude: towards a theoretical framework. 2022.
4.Ceschin F, Gaziulusoy I. How many ways to design for sustainability? In: Egenhoefer RE, editor. Routledge Handbook of Sustainable Design. London (UK): Routledge; 2017. p. 417-432.
5.Cole L. Exploring the transformative potential of public sector innovation labs: assembling a cabinet of curiousities [dissertation]. Vancouver (Canada): University of British Columbia; 2021.
6.Lanhoso F, Coelho DA. Emergence fostered by systemic analysis—Seeding innovation for sustainable development. Sustainable Development. 2021;29(4):768-779.
7.Maier A, Cash P. Designing for human behaviour in a systemic world. In: Maier A, Oehmen J, Vermaas PE, editors. Handbook of Engineering Systems Design. Cham (Switzerland): Springer International Publishing; 2023. p. 1-34.
8.Mazzarella F, May A, Mitchell V. A methodological framework for crafting situated services. Journal of Service Management. 2021;32(5):752-782.
9.Peng F, Altieri B, Hutchinson T, Harris AJ, McLean D. Design for social innovation: a systemic design approach in creative higher education toward sustainability. Sustainability. 2022;14(13):8075.
10.Zivkovic S. Systemic innovation labs: A lab for wicked problems. Social Enterprise Journal. 2018;14(3):348-366.
Appendix C List of the excluded publications1.Azouzi S. Design as Common Good. In: SDN Symposium. 2021.
2.Barbero S, Pallaro A. Systemic design for sustainable healthcare. The Design Journal. 2017;20(sup1):S2473-S2485.
3.Beks AK. Participation in the public sector: Using design and virtual workshops to involve immigrants in a co-creative process. 2022.
4.Buchem I. Design principles for wearable enhanced embodied learning of movement. In: Learning and Collaboration Technologies. Ubiquitous and Virtual Environments for Learning and Collaboration: 6th International Conference, LCT 2019, Held as Part of the 21st HCI International Conference. HCII 2019, Orlando, FL, USA, July 26–31, 2019, Proceedings, Part II 21. Springer International Publishing. 2019. p. 13-25.
5.Blomkamp E. Systemic design practice for participatory policymaking. Policy Design and Practice. 2022;5(1):12-31.
6.Cook JW, Tõnurist P. Observatory of Public Sector Innovation.
7.Collina L, Galluzzo L, Mastrantoni C, Monna V. Hall of the future: a systemic research project for public interiors and spaces using co-design tools. Strategic Design Research Journal. 2020;13(2):234-248.
8.Correa YG. A product-service architecture to design assistive smart homes (Doctoral dissertation, Universidade de São Paulo).
9.da Costa Fernandes S, Pigosso DC, McAloone TC, Rozenfeld H. Towards product-service system oriented to circular economy: A systematic review of value proposition design approaches. Journal of Cleaner Production. 2020;257:120507.
10.Delgado PS. Design Education in Brazil. 2018.
11.Dewit I. Product-service system design: a synthesis approach. University of Antwerp. 2019.
12.Diaz C. LOU Yongqi Francesca Valsecchi.
13.Dokter G. Circular Design in Practice: Towards a Co-created Circular Economy through Design. Chalmers Tekniska Hogskola (Sweden). 2021.
14.Earley R, Goldsworthy K, Vuletich C, Politowicz K, Ribul M. The textile toolbox: new design thinking, materials & processes for sustainable fashion textiles. 2016.
15.Fiore E, Tamborrini P, Barbero S. Design for next connected appliances. The Design Journal. 2017;20(sup1):S2634-S2644.
16.Fleischmann K. Design-led innovation and Circular Economy practices in regional Queensland. Local Economy. 2019;34(4):382-402.
17.Gaiardo A, Tamborrini P. Systemic Innovation design methodology: the comparison of two cases studies. Proceedings of the 11th European Academy of Design Research. Paris, France. 2015. p. 22-24.
18.Goncalves Dos Santos A. A systemic approach to fire prevention: A case study of rural fires in Portugal. 2021.
19.Gürdür D, Sopjani L. Visual analytics to support the service design for sustainable mobility. In: 2018 IEEE Conference on Technologies for Sustainability (SusTech). IEEE. 2018. p. 1-6.
20.Helgestad A. Infrastructuring just sutainability transitions: prefiguring missions inside a challenge-driven innovation program from Design and Architechture Norway. 2022.
21.Joore P. Idealistic visions of the future or realistic solutions?: Baby steps towards innovation leaps. In: Applied Design Research. CRC Press. 2022. p. 75-84.
22.Jones P. Relating systems thinking and design II. Theoretical evolution in systemic design. FORMakademisk. 2014;7(4):1-4.
23.Barbero S. Systemic Design Method Guide for Policymaking. 2018.
24.Lin Z, Sevaldson B. Service and system oriented design exploration on healthy diets and sustainable food systems in China. 2020.
25.Lurås S. Systemic design in complex contexts: an enquiry through designing a ship’s bridge. Oslo School of Architecture and Design. 2016.
26.Lähdeoja S. “Heimofiilistä ja joukkovoimaa”: yritysaktivismin toimintamallin asiakaskeskeinen kehittäminen. 2022.
27.Morley J, Boyle KD. The story of the BC family justice innovation lab. Windsor Yearbook of Access to Justice. 2017;34(1):1-27.
28.Simeone L, van Dam K, Morelli N. A preliminary review of the concept of circular economy in design research. In: Cumulus conference Rovaniemi 2019 Around the Campfire: Resilience and Intelligence. University of Lapland. 2019. p. 526-545.
29.Scaillerez A, Guimont D, Joncoux S. Les living labs: des espaces d’innovation sociale pour le développement économique et social des territoires et des populations. Université du Québec à Montréal. 2022.
30.Sevaldson B. Designing Complexity: The Methodology and Practice of Systems Oriented Design. Common Ground Research Networks. 2022.
31.Sopjani L. Sharing The Design Authorship of Sustainability: Towards co-creation of sustainable transport systems and practices (Doctoral dissertation, KTH Royal Institute of Technology). 2021.
32.Pereira AF. Environmental labelling effectiveness for products. Design Ecovisions. 2021:101.
33.Pereno A. Systemic design towards user-centered sustainability in medical treatments. In: Proceedings of the 6th Relating Systems Thinking and Design Symposium. 2017.
34.Peruccio PP, Vrenna M. Circular economy in rural areas. Circular economy in rural areas comparative study among participant countries (comparative study among regions from Italy, Spain, Greece and Romania). Bacau, Romania: University of Bacau. 2021.
35.Poussa L. How to popularize futures thinking? Designing a training concept to support people’s sense of agency toward the future. 2021.
36.Real M, Earley R, Goldsworthy K. Practices, Places, Projects: Enrolling Stakeholders for Circular Fashion. 2018.
37.Rye S. Kanopi: how might we improve the environmental and social outcomes of biodiversity conservation projects?: an exegesis submitted in partial fulfilment of the requirements for the degree of Master of Design, Massey University, Te Kunenga Ki Pūrehuroa, Wellington, Aotearoa New Zealand (Doctoral dissertation, Massey University). 2018.
38.Sood S. Design in the Anthropocene, broadening Human Centred Design. 2021.
39.Vezzoli C, Basbolat C. System Design for Sustainability for All. Sustainable Product-Service System (S. PSS) Design applied to Distributed Economies (DE). In: Proceedings of Relating System Thinking and Design (RSD7) 2018 Symposium. Challenging complexity by systemic design towards sustainability. Systemic Design Association. 2019. p. 585-601.
40.Walker-Munro B. A case for systemic design in criminal law techno-regulation. Criminal Law Journal. 2019;43(5):306-324.
41.Wang N, Ren S, Liu Y, Yang M, Wang J, Huisingh D. An active preventive maintenance approach of complex equipment based on a novel product-service system operation mode. Journal of Cleaner Production. 2020;277:123365.
42.Watkin T, Catoir-Brisson MJ. Pour des innovations sociales et durables: le prisme de la recherche-projet en design social. In: RIUESS 2020-2021-XXe Rencontres du Réseau Inter-Universitaire de l’Economie Sociale et Solidaire. 2021.
43.Zaphiris P, Ioannou A, editors. Learning and Collaboration Technologies. Ubiquitous and Virtual Environments for Learning and Collaboration: 6th International Conference, LCT 2019, Held as Part of the 21st HCI International Conference. HCII 2019 Orlando, FL, USA, July 26–31, 2019, Proceedings, Part II (Vol. 11591). Springer. 2019.
44.Zero N. Creative Industries and the Climate Emergency. 2022.
Zhou Y. Cutting pattern through the chaos: systems thinking in tackling property problem in Newham.
1.
2.
3.
4.
5.
6.
7.
8.
9.
10.
11.
12.
13.
14.
15.
16.
17.
18.
19.
20.
21.
22.
23.
24.
25.
26.
27.
28.
29.
30.
31.
32.
33.
34.
35.
36.
37.
38.
39.
40.
41.
42.
43.
44.
45.
46.
47.
48.
49.
50.
51.
52.
53.
54.
55.
56.
57.
58.
59.
60.
61.
62.
63.
64.
65.
66.
67.
68.
69.
70.
71.
72.
73.
74.
75.
76.
77.
78.
79.
80.
81.
82.
83.
84.
85.
86.
87.
88.
89.
90.
91.
92.
93.
94.
95.
96.
97.
98.
99.
100.
101.
102.
103.
Suoheimo M, Walter S, Backer H, Kotaniemi S, Pyykkö H. Service Designing Transitions to More Sustainable Supply Chains: A Systematic Literature Review through the Lens of Systemic Design Approach. J Sustain Res. 2025;7(2):e250020. https://doi.org/10.20900/jsr20250020

Copyright © Hapres Co., Ltd. Privacy Policy | Terms and Conditions