Location: Home >> Detail
TOTAL VIEWS
J Sustain Res. 2025;7(3):e250052. https://doi.org/10.20900/jsr20250052
1 Doctoral School of Economic and Regional Sciences, Hungarian University of Agriculture and Life Sciences (MATE), Gödöllő 2100, Hungary
2 Department of Tourism and Hospitality, Kautz Gyula Faculty of Business and Economics, Széchenyi István University, Győr 9026, Hungary
3 Department of Tourism and Hospitality, Faculty of Economics and Business, John von Neumann University, Kecskemét 6000, Hungary
4 Department of Tourism and Hospitality, Institute of Rural Development and Sustainable Economy, Hungarian University of Agriculture and Life Sciences (MATE), Gödöllő 2100, Hungary
5 Faculty of Economics and Business, John von Neumann University, Kecskemét 6000, Hungary
6 Savaria Department of Business Economics, Savaria University Centre, Faculty of Social Sciences, Eötvös Loránd University, Szombathely 9700, Hungary
* Correspondence: Al Fauzi Rahmat, Lóránt Dénes Dávid
Background: The International Academy for the Study of Tourism (IAST) has undeniably contributed to tourism research. However, the evolution of its members’ research outcomes remains underexplored. Additionally, understanding the academic community’s focus is key to assessing its contribution to knowledge development. This paper, therefore, seeks to examine the scientific publications, publication trends, and metrics of IAST scholars.
Methods: The publication patterns of ninety IAST scholars were systematically investigated through a bibliometric and advanced science mapping analysis. This research utilized VOSviewer and the Biblioshiny-R-Studio package for data processing and visualization.
Results: This study uncovers dynamic publication trends over the last five years, marked by an acceleration in scholarly production from 2001 to 2012, with an anomalous decrease in 2010. These contributions are widely disseminated across leading academic journals, reflecting a significant intellectual influence through high citation indices and their role as foundational references. Thematically, these scholars consistently foreground central issues such as sustainable tourism development and the protection of vulnerable regions, encompassing cultural and natural heritage. The spectrum of investigated topics spans all levels—from global to local scales—with a multidisciplinary emphasis on tourism economics, governance, tourist consumer behavior, stakeholder roles, and the marketing and sustainability aspects of tourism.
Conclusions: IAST scholars’ publications clearly demonstrated trends, impact, and significant terminology in tourism studies. Therefore, academic communities, among others, should broaden their focus, with IAST serving as an example of a community—where scholars produce knowledge-based from diverse perspectives.
Assessment the progress of research topics is a key responsibility for scholars to remain updated on the most cutting-edge developments in their area of study. Yet, scholars frequently encounter challenges due to the rapid growth of documented advances in knowledge [1]. The concerns brought up by such scholars led to the setting up of academic forums which encourage scientific intent and promote scholarly networks. The fact has a tangible effect on how essential it is for sharing ideas as it also ensures the availability of the research the discipline [2]. Scholar’ information-seeking behavior is determined by several factors, such as demography, psychology, academic standing, role and environment. Academic standing performs an essential role among these factors [3]. However, despite the significance of academic standing, scholars frequently have difficulties in keeping up with shifts in information and emerging research trends. These challenges consist of dealing with a huge quantity of information, time constraints, and a lack of proficiency with assessing research, therefore, a significant number of scholars engage in collaborative writing and take on facilitator roles to promote the dissemination of latest scientific developments by creating professional associations [4].
Understanding the agenda of creating an academic community is essential in order to comprehend its purpose, methods, and motivation. Using the field of tourism as a case in point, the research conducted in this field has made significant advances. The results and connections discovered by scholars have had an enormous impact on expansion of tourism industry and have had wider implications, particularly in terms of sustainable development. Tourism studies cover a wide range of multidisciplinary scientific approaches and perspectives, intersecting with multiple fields of science and viewpoints. For instance, research on tourism has explored the economic development and entrepreneurial aspects, as well as the environmental impact such climate change of sustainable tourism industry [5–7]. Medical tourism refers to the study of tourism that combines health services and is utilized as a recreational destination for healthcare [8–11], and health-related services and entertainment [12]. Several tourism studies also have explored the potential of artificial intelligence, examining aspects such as the sustainability of its technological innovations, the development of its frameworks, the impact of AI assistance on the tourism sector, and other related factors [13–17].
A recent study examined the development of the tourism sector from a gender and social policy perspective [18]. It also explored gender justice in tourism studies [19,20]. The study discovered instances of human rights violations in the tourism sector [21,22] and investigated human trafficking in the tourism sector from a legal standpoint [23]. Other scholars associate tourism with particular sports [24]. Also, future tourism solutions are studied in light of education level, gender, and residence [25]. The researchers doing interdisciplinary scientific investigations aim to generate complexities development concepts in the field of tourist studies. This focus also facilitates the formation of highly useful novel knowledge [26].
The IAST is a group of scientists dedicated to sharing knowledge and promoting the development of ideas in the field of tourism. They focus on various aspects such as theory, concepts, methodology, and practical applications. The IAST prioritizes research topics that are relevant to current trends and patterns in the industry. According to Li & de Rijke [27], the frequency of using keywords does not strongly link to the probability of shifting topics in a conversation. However, it does aid in predicting the extent of vulnerable transitions occurring over time. Dubnjakovic [28] noted that scholars and their groups exhibit comparable degrees of focus when it comes to the sources of literature material used as references in scientific works. It includes gathering both print and online monograph things. The purpose of this focus is to ensure that individuals possess a shared comprehension in the process of advancing their research and future professional endeavors [28]. Other academics require a platform that focuses on knowledge development, allows them to share their opinions, and is backed by institutional resources and a supportive team. This enables the publication of exceptional works under open access [29]. Therefore, in the field of tourism studies, it is necessary to enhance and fortify different concepts and approaches aimed at enhancing tourist models and fostering tourism expansion [30]. Furthermore, it delves into the examination of an academic community that plays a crucial role in broadening the scope of ideas and the process of idea generation. Therefore, this study plays a significant role in shaping a detailed overview and establishing a research direction that enhances understanding at a specific level within the context of IAST scholarly publications.
The application of bibliometric methodologies, commonly referred to as informetrics and scientometrics, has demonstrated substantial utility in scholarly research [31]. This approach involves the statistical analysis of various academic outputs, including books, articles, and other forms of scholarly literature. Through the examination of abstracts and keywords, bibliometric analysis reveals trends in terminology within scientific discourse. A key focus of this methodology is the evaluation of both dominant and emerging research areas, providing valuable insights for future scholars and guiding subsequent academic inquiries. Bibliometric data derived from reputable bibliographic databases has become an established and widely accepted method for assessing the productivity and impact of research endeavors [32].
The expansion of tourism studies has significantly contributed to the growth of knowledge, facilitated by collaborative efforts within the academic community. This collaboration gives rise to critical themes with profound implications for the development of tourism [33]. Leading scholars actively encourage the involvement of other researchers, thereby fostering the continuous evolution of scientific understanding [34]. Moreover, bibliometric analysis not only enhances the comprehension of the scientific community’s progress but also plays a pivotal role in shaping more focused research that addresses the pressing needs of both scholars and stakeholders within the tourism sector.
Therefore, this article aims to investigate the scientific publications authored by scholars affiliated with IAST. The investigation adopts a bibliometric approach, with a particular emphasis on citation network dynamics and the temporal evolution of scholarly terminology over recent years. This encompasses a multifaceted analysis, including the annual distribution of publications, author productivity metrics, citation patterns across authors and publishing entities, as well as the structural mapping of keyword co-occurrence—utilizing overlay visualizations and density analyses. Through this methodological lens, the study elucidates the predominant thematic orientations and intellectual trajectories pursued by IAST scholars in production of tourism-related research. This research holds greater value in assessing the research performance and tracking the evolution of current concerns through the research development patterns employed by IAST scholars.
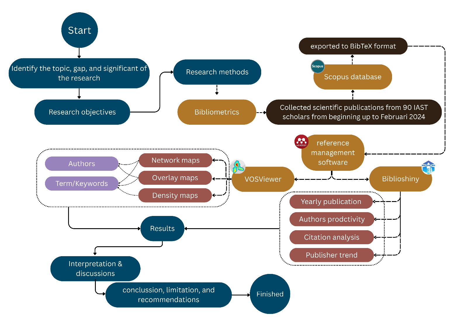
The methodology employed in this research is grounded in an extensive investigation that involved the collection of scientific publications from scholars affiliated with the IAST. According to the association’s official portal (http://www.tourismscholars.org/index.php, accessed on 23 Sept 2024), its mission is to advance professional research in field of tourism, and membership within this association is recognized for its significant contribution to scholarly work in this domain [35]. A total of 90 scholars are members of this distinguished community, as presented in Table 1. To collect the relevant data, this study compiled the scholarly publications of IAST members, spanning from initiation of each scholar’s academic contributions up until February 2024.
The publication data were collected through the individual Scopus profiles of each IAST-affiliated scholar and exported in BibTeX and CSV format to captured key bibliometric information, including titles, abstracts, and keywords of all documents they have published. In the context of keywords, the unit of analysis specifically focused on authors’ keywords, as these represented the deliberate lexical selections made by the scholars to capture the thematic essence of their research publication. This approach was considered the most suitable for identifying patterns in keyword usage across publications, thereby providing deeper insights into how IAST-affiliated scholars conceptualize, frame, and position their academic contributions within the broader discourse of tourism studies—through the specific keywords they consistently emphasize. The data extraction yielded a total of 9298 scientific documents, obtained from the profiles of 90 IAST-affiliated scholars listed on Scopus. All documents indexed under their respective Scopus database were included without exception, to comprehensively assess the scope of each scholar’s publication output. No exclusion criteria were applied to the dataset, given the absence of a centralized database or repository within the IAST platform that curates or archives their scholarly work. Furthermore, the detailed flow of the research methodology is illustrated in Figure 1.
The selection of Scopus as the primary database for retrieving documents from 90 IAST scholars was based on the recognition that Scopus provides high-quality indexed documents, which undergo a stringent peer-review process [36]. Furthermore, Scopus offers significant advantages in terms of obtaining various large single abstract and indexed database metrics [37], which were integral to this study’s data analysis. Additionally, in sum that many scholars consider Scopus to be a key repository of globally recognized, high-quality academic publications. Additionally, the decision to prioritize Scopus over other databases was made considering that a substantial number of documents indexed in platforms such Web of Science were also almost found in Scopus [38]. To minimize the potential for bias, we determined that Scopus would serve as the sole database for data collection in this research. Consequently, this study relies entirely on Scopus as a data source to trace and map the academic contributions. Although these scholars are united under the IAST network—predominantly aligned with tourism studies—manual coding was applied to ensure thematic precision. This methodological step enables the identification and reinforcement of tourism-focused content, particularly in cases where interdisciplinary collaborations reflected strong tourism-related orientations within their publication records. For the subsequent analysis, a bibliometric approach was applied, which is widely regarded as an effective and popular method for tracking the evolution of scholarly achievements and identifying emerging trends within specific research areas [39,40]. The analysis yielded several key insights, including the overall annual publication trends of IAST-affiliated scholars, the identification of the most prolific scholars within the field of tourism studies, and the mapping of co-authorship collaboration networks. Additionally, it highlighted selected scholars associated with recent publications, the citation impact of their work over the most recent period, and the predominance of publishers responsible for a substantial volume of scientific outputs. The study also examined principal research themes explored by these scholars, based on keyword analysis, annual overlay reviews, term density mapping, and the frequency of terms most commonly referenced within their publications.
To answer the previous question, we employed the qualitative analysis tool VOSViewer, which was developed by the Leiden University’s Centre for Science and Technology Studies (CWTS) located in Leiden, The Netherlands to reveal several important findings that would later be useful for looking at issues trends in the studies reviewed [41,42]. In VOSViewer, this paper used three instruments: network visualization to examined the network of keywords that are spread, overlay visualization is useful for seeing the evolution of the trending network for the main themes that have been reported, and density visualization aims to explored the closeness or sensitivity of the keywords that are spread, it has significance throughout the study [43–45], in this case, the study of tourism. In the subsequent analysis, co-authorship occurrences were mapped and visualized, with a maximum threshold of 25 documents per author, this parameter follows the default setting in VOSviewer and was not altered to preserve the tool’s standard calibration. Additionally, we applied a co-occurrence threshold of three, whereby each keyword or term had to appear with at least three links to other items to be included in the visualization. This process resulted in the identification of over 50 recurring keywords. However, due to the high density of the visualization and the variation in term frequency, not all identified terms are equally visible or prominently displayed. Besides, this paper used Biblioshiny software from the R-Studio package [46,47] to identify collection trends, annual publication rates, and the number of contributions by authors during the selected period.
This section presents findings derived from the analysis of data visualization networks and statistical information from scientific works authored by ninety scholars affiliated with IAST. The exploration investigates who, what, and for whom tourism scholars publish their research, by examining the frequency of annual publications, identifying productive scholars over the years, reviewing collaborations among authors, assessing the impact of publications via citation results, and analyzing publisher contributions with the highest frequency. Additionally, the study delves into the keyword term network, tracking changes in terms annually and evaluating the density of significant terms highlighted. Finally, it reflects on the significance of this paper in identifying and recommending several terms that warrant further exploration in the field.
Dynamics of Annual Scholarly OutputThis section presented an analysis of the temporal distribution and emerging trends in scholarly publications authored by scholars affiliated with the IAST. The objective of this analysis was to trace the patterns of academic output over time and to interpret the potential factors that may have underpinned variations in publication frequency. As illustrated in Figure 2, a total of 90 IAST-affiliated scholars were identified from a dataset of 9298 scientific document records, and their total publication output was examined across the selected time span.
The academic productivity of these scholars demonstrated a clear upward trend, beginning with relatively limited activity in the late 1960s. The earliest identifiable scholarly contribution from an IAST-affiliated scholar dated back to 1967, authored by Nelson Graburn [48], who was among the 90 scholars whose works were first appeared in the total of documents on Scopus. From that point forward, the volume of publications increased gradually throughout the 1980s and early 1990s, indicating a phase of scholarly maturation and growing engagement in research activities. A significant turning point occurred between 2001 and 2007, during which the number of publications rose sharply. This period appeared to represent a phase of intensified research productivity to enhance scholarly performance. The peak of this trend was reached in 2012, when IAST-affiliated scholars produced 434 scientific articles, the highest annual total within the analyzed period. This surge likely resulted from a combination of persistent scholarly effort, institutional investment in research infrastructure, and alignment with broader global developments in the field of tourism studies.
However, in 2013, a decline was observed, with the total number of publications falling to 345, representing a decrease of 89 documents from the previous year. In the years that followed, publication output fluctuated, and by 2021, the number of recorded scientific documents had declined to 320. By the end of 2023, the number of publications had risen again to 356. Although this figure remained below the 2012 peak, the longitudinal analysis suggested that such fluctuations were a common feature of academic output. Within the historical context of IAST-affiliated research, these variations were better understood as part of a cyclical pattern of scholarly productivity, likely influenced by factors such as funding availability, institutional policy changes, patterns of academic collaboration, and evolving global trends in higher education and research.
Longitudinal Study of Author ProductivityThis section critically analyzes author productivity to identify leading scholars based on their publication output across the study period. This analysis underscores how IAST-affiliated tourism scholars demonstrate leadership within their field through their consistent and impactful scientific contributions.
The blue circles in the Figure 3 illustration represented the distribution of publications produced over a specific time period, providing a detailed overview of the scientific output of IAST scholars. Among the IAST scholars, Woodside AG, Wall G, and Pizam A exhibit exceptional productivity and a focused commitment to advancing the field through their research. Subsequent to these primary contributors, Baum T, Fesenmaier DR, and Williams AM were recognized as highly influential in their respective periods. Notably, Yamashita S also presents a substantial volume of publications, a considerable achievement given the commencement of their career in 1990. This indicates that the onset of productivity among IAST scholars varies, and having a longer tenure does not necessarily mean producing more outstanding publications. In fact, some scholars with shorter active periods have exceeded their peers in total publication output.
Mapping Co-Authorship PatternsEvaluating the scholarly output of researchers, especially in the context of collaborative efforts among peers, is crucial in understanding the dynamics of scientific publications. Figure 4 depicts the collaborative network among ninety scholars affiliated with IAST, highlighting those with extensive collaborative ties as well as key individuals who have played a central role in fostering inter-scholar collaboration. Notably, Yamashita S, Woodside AG, Ryan C, Song H, Mckercher B, and Dolnicar S demonstrated the highest levels of collaboration. In which, Wang Yu stands out for their significant contribution in facilitating collaboration across authors. Wang Yu’s pivotal role lies in strengthening scholarly partnerships and building resilient networks, which in turn advances research and development within the field of tourism studies. In this context, the collaboration between Ryan C. and Yamashita S. is significantly connected through Wang Yu, who acts as a crucial link in their collaborative network. Without Wang Yu, these two scholars would lack a direct collaborative relationship in scientific publications. Wang Yu serves as a bridge among scholars, facilitating collaboration and enabling the joint production of research works.
Prominent scholars from the IAST have engaged in collaborations with contemporary scholars, as evidenced in Figure 5. These collaborations encompass established academics co-authoring with emerging scholars, which is instrumental in promoting the sustainability of tourism studies. The resulting scientific articles underscore that this collaborative effort facilitates knowledge transfer and the development of evolving perspectives on current issues. For example, recently emerging scholars have begun collaborating with more established scholars, which plays a vital role in maintaining collaboration and knowledge distribution across different cohorts of scholars. For instance, Set S. Y. has collaborated with Yamashita, a scholar who first appeared in the early 2010s. Similarly, Xu Honggang has worked with Wall G. Moreover, Buhalis D. and Pizam A. have partnered with newer scholars in their publications. Even Morrison A. M. maintains numerous collaborative connections with various current scholars. It is noteworthy that IAST Scholars have actively collaborated with diverse academics to generate academic outcomes, demonstrating a substantive exchange of ideas and insights within the academic community. This suggests that scholars within a collegial forum not only benefit from peer collaborative research but cultivate their own distinct and supplementary collaboration networks to reinforce knowledge in the tourism domain.
This implied that, within the co-authorship review, an important point had emerged: scholars affiliated with IAST had collaborated with other researchers. However, this did not necessarily mean that co-authorship occurred as a direct consequence of their shared affiliation under the IAST umbrella academic community project. Rather, these collaborations appeared to have resulted from the researchers’ prior institutional ties or individual academic trajectories, which had enabled spontaneous collaboration through active engagement in joint research agendas, institutional associations, or previous scholarly work unrelated to IAST. Their membership in IAST may thus have been incidental, rather than a causal factor in the observed co-authorship patterns.
Citation Analysis: Scholarly Impact among Top-Ranked ScholarsThe impact of scholarly papers can be quantified by their citation count, serving as a crucial metric for assessing the dissemination of scientific knowledge and the influence of scientific advancements. Table 2 presents data showing that 15 of the 90 IAST-affiliated have achieved the highest citation numbers.
Among the top ninety scholars, Dimitrios Buhalis demonstrated the most significant total citation impact, accumulating 20,703 citations across 241 documents, resulting in an H-index of 69. In contrast, Arch Woodside, ranked third, had 13,484 citations from a substantially larger output of 402 documents, with an H-index of 54. This disparity suggests that a higher volume of publications does not automatically translate to a proportionally greater number of citations, implying a potential emphasis on production-oriented scholarship rather than citation impact. Conversely, Arch Woodside, ranked third with 16,601 citations and 402 published documents, illustrates an intriguing dynamic in academic impact. Despite having a significant number of publications, his total citations and H-Index remain lower than those of Dimitrios Buhalis. This highlights that a higher volume of publications does not necessarily correlate with a proportional increase in citations or H-Index. Conversely, a smaller number of highly cited works can still produce a significant academic impact, emphasizing that an academic’s influence is not solely determined by the quantity of their publications, but also by the extent to which their work is cited by others in the scholarly community. This underscores the complex relationship between publication output and academic influence, where citation frequency often proves to be more significant than sheer publication volume.
Publisher Dominance in IAST Scholar ResearchPublishers play a crucial role in disseminating high-quality scientific articles authored by scholars. Several prominent publishers contribute to the IAST scientific document collection, with the specific aim of advancing scholarly productivity in the field. Figure 6 showcases the ten leading sources that effectively aggregate and distribute scientific publications through their respective publishing platforms.
As illustrated in Figure 6, ten leading sources serve as pivotal channels for the aggregation and dissemination of scientific publications through their respective publishers. Annals of Tourism Research stands out as the foremost publisher within the tourism domain, consistently ranking at the top for article output. Tourism Management has maintained its position as the second-ranked publisher since 1991, while Journal of Travel Research currently occupies the third spot. It is important to note that Journal of Travel Research boasts a longer and more extensive publication history in tourism-related topics compared to the other journals in this field. The competitive landscape from fourth to tenth place remains highly fluid, with annual shifts in publisher rankings reflecting dynamic trends in scholarly output. Despite this variability, scholars within the IAST primarily target journals whose titles are directly aligned with their research areas—such as tourism, recreation, destination studies, hospitality, and travel. Notably, no top-tier publication outlets have been identified beyond these specific thematic categories, underscoring the field’s focus on these core areas of study.
Keyword-Based Network VisualizationsThis section delves into the dominant key terms that emerge in tourism studies conducted by IAST scholars. By examining these terms, we highlight their interconnections, emphasizing the strong relationships and key thematic links within the analyzed network. Accordingly, the network of tourism-related terms, derived from the scholarly contributions of ninety IAST-affiliated scholars, is depicted in Figure 7, showcasing the primary thematic clusters that define the field. The green cluster primarily encompasses terms related to destination management and marketing, such as “tourism destination”, “tourism management”, “tourism market”, “tourism behavior”, “marketing”, and “travel behavior”. This cluster underscores the emphasis on strategies and consumer behavior in tourism destinations. In contrast, the red cluster highlights terms that focus on sustainability and environmental issues within tourism, including “tourism development”, “ecotourism”, “sustainable development”, “climate change”, and “environmental protection”.
This cluster reflects the growing importance of integrating environmental consciousness into tourism practices. The blue cluster centers on the economic aspects of tourism, covering terms like “tourism economics”, “international tourism”, “economic growth”, “economic development”, and “regional economy”. These terms reflect a focus on the financial impact and economic viability of tourism across various regions. Lastly, the purple cluster brings together terms related to tourism attractions and cultural heritage, including “tourism attraction”, “heritage tourism”, “stakeholder”, “cultural heritage”, and “recreational activity”. This cluster highlights the significance of cultural and recreational elements in attracting tourists. Overall, this analysis reveals clear patterns of thematic clustering, providing insight into the dominant research areas within the field of tourism studies.
Specifically, the green cluster is closely linked to destination management, with a particular emphasis on consumer behavior and marketing strategies. In contrast, the red cluster is strongly associated with tourism development, particularly in the context of climate change mitigation efforts. The blue cluster, on the other hand, relates to the economic and regional dimensions of tourism development, while the purple cluster highlights tourism development in relation to the preservation and enhancement of cultural and heritage sites. These clusters serve as central nodes within the terminological network, significantly expanding the vocabulary of the multidisciplinary field of tourism studies through the systematic generation of key terms. This scholarly collaboration has played a crucial role in enriching the conceptual framework of tourism research, advancing its intellectual depth, and fostering a more nuanced understanding of the field through the integration of diverse perspectives.
Figure 7. Network representation of key term relationships. Subfigures such as (a) highlighted the “tourism development”, represented by the color red; (b) highlighted the “tourist destination”, represented by the color green; (c) highlighted the “tourism economics”, represented by the color blue; and (d) highlighted the “tourist attraction”, represented by the color purple.
The analysis of keyword overlays and the distribution of dominant terms over time is essential for identifying the key terms that shape tourism research conducted by IAST scholars. This investigation reveals the central terms that drive academic discourse, indicating their significant role in the development of scholarly contributions across various themes and concepts on an annual basis. Furthermore, examining term density—defined by the proximity of terms within the network and their relative prominence—illuminates the interconnections among these terms. Such density underscores the importance of specific keywords in the field, emphasizing their critical role in the evolution and dissemination of tourism-related research.
The analytical scrutiny of terminology within tourism studies, conducted with reference to ninety IAST-affiliated experts and presented in Figure 8, demonstrates a significant chronological progression. Initially, the discourse was characterized by the prevalence of terms such as “international tourism”, “employment”, “tourism demand”, and “economic growth”. A subsequent thematic reorientation became apparent, evidenced by the increased salience of “tourism development”, “tourism attraction”, “tourism destination”, “tourism management”, “tourism economy”, and “tourism market”. More recent analyses reveal the integration of novel terms including “COVID-19”, “social media”, “investments”, “hospitality industry”, and “crisis management”, thereby reflecting the sector’s dynamic evolution. The diachronic and interconnected development of these terms collectively facilitates a holistic understanding of dataset, elucidating complex interdependencies and evolving patterns that offer progressively deeper insights across temporal strata.
Figure 8. Analytical insights from overlay visualizations. Subfigures such as (a) represented the keyword “economic development” as an early-emerging keyword around 2008, indicated by the color purple, and (b) represented the keyword “social media” as a keyword that appeared around 2018, marked in yellow. These served as examples of highlighted trends that were analyzed.
Taking two key terms as examples, the tourism studies conducted by IAST scholars have historically concentrated on economic development within the realm of destination development. However, recent shifts in scholarly focus reveal a growing emphasis on tourism related to social media. This shift is closely linked to the promotion and marketing of tourism destinations and reflects the increasing role of technology in the tourism sector, such as the emergence of virtual tourism and similar technological innovations. This evolving focus underscores the dynamic nature of tourism research, highlighting how technological advancements and digital platforms are reshaping the industry’s promotional strategies and consumer engagement. This shift could potentially drive the tourism economy by integrating cutting-edge technology, enhancing the ability to attract tourists and visitors, and enabling them to better explore and engage with the destinations.
In addition, density visualization is utilized to characterize the spatial distribution and volumetric representation of data points in designated data areas, specifically within tourism studies from IAST-affiliated scholars. This facilitates the detection of clusters, outliers, and regions of varying concentration, thereby improving the understanding and analysis of evolving terminology. As depicted in Figure 9, analyses of term density among IAST-affiliated scholars have identified eight notable terms: “tourism development”, “tourism destination”, “tourism management”, “tourism behavior”, “tourism economic”, “ecotourism”, “marketing”, and “tourism market”.
These terms suggest a multifaceted approach to tourism research, where both traditional economic aspects and emerging terms such as sustainability (e.g., ecotourism) and digital engagement (e.g., marketing and tourism market) are prominently featured. This density indicates that IAST scholars are not only engaged in foundational issues related to destination and management but are also addressing contemporary challenges and opportunities in the tourism sector. The prominence of these terms highlights the multidimensional nature of tourism studies, encompassing economic, managerial, behavioral, and ecological perspectives.
Specifically, Figure 10 highlights the frequency and concentration of tourism-related terms in publications by ninety tourism scholars, revealing a strong focus on core tourism issues. The term “tourist destination” emerged as the most frequent, appearing 677 times, followed by “tourism” (575 terms), “tourism development” (472 terms), and “tourism market” (376 terms). Further analysis shows that “tourist behavior” appeared 368 times, and “tourism economics” was mentioned 296 times. Additionally, terms such as “ecotourism” (244 terms), “tourist attraction” (185 terms), “travel behavior” (172 terms), “sustainability” (167 terms), and “marketing” (165 terms) were also prominent. Other significant terms include “international tourism” (140 terms), “stakeholder” (114 terms), “sustainable development” (111 terms), “heritage tourism” (109 terms), and “climate change” (98 terms). This distribution of terms reflects the diverse and evolving landscape of tourism research from IAST scholar publications, addressing a wide range of themes, from economic and behavioral aspects to sustainability and the impacts of climate change.
This study explores the publication distribution of ninety scholars affiliated with IAST, all of whom have made significant contributions to the field through extensive publications and collaborative research efforts. It examines the citation impact of these scholars, analyzes keyword distributions and term networks, and explores trends in research development and term density. Additionally, the study identifies gaps in the current literature and suggests potential avenues for future research in tourism studies. Ultimately, it provides important insights into the publication patterns of leading scholars in tourism, considering factors such as target audience, research content, and scholarly objectives.
This study rigorously analyzes influential themes within author contributions and collaborations and their subsequent impact on the progression of tourism science. The analysis is predicated on quantitative metrics, including citation counts, journal output of scholarly articles by contributing academics, and prominent keywords. A notable expansion of tourism studies literature authored by IAST scholars was observed during the mid-period of 2001 to 2007, reaching a subsequent peak in 2012, despite fluctuating publication numbers in the subsequent year.
Crucially, the influence of author contributions is exemplified by the substantial citation count achieved by Dimitrios Buhalis. Conversely, Woodside Arch accounts for the highest volume of documents produced. Scholars have actively pursued collaborations, fostering scientific advancement within tourism studies. The most prolific authors among the ninety IAST scholars are Woodside AG, Wall G, and Pizam A. Furthermore, “Annals of Tourism Research” stands out as the predominant publisher of scientific articles by leading IAST scholars, significantly surpassing other sources. The frequent interactions among IAST scholars have fostered affiliations within and across clusters, influencing temporal dynamics and density of scholarly output.
This study uncovers distinct organizational structures in the thematic and communal landscape of tourism studies. We observed one group concentrating on destination management [49–52], with a pronounced focus on consumer behavior [53–57] and market dynamics [53,58–62]. Conversely, a separate group investigates tourism development within the framework of climate change protection [63–71]. Additionally, certain terms within the discourse address tourism development through an economic and regional lens [72–75], while others underscore the enrichment of cultural and heritage sites via tourism expansion [76–82]. These thematic areas have attracted considerable attention from scholars associated with the IAST during a period characterized by substantial progress in tourism studies. IAST-affiliated scholars have significantly contributed to the scientific body of knowledge through their consistent annual research output, demonstrating a growing commitment to exploring the evolution of tourism studies across diverse fields and their intersections with various scientific disciplines. The high citation counts for these scholars provide statistical evidence of the real-world impact of their scholarly contributions, thereby underscoring their vital role in advancing tourism knowledge for the broader academic community. Furthermore, collaborative writing initiatives among them, particularly involving junior scholars, yield valuable recommendations with practical implications for policymakers in the tourism sector, especially in fostering sustainability and allied areas.
Essentially, IAST scholars have demonstrated strong publication productivity, contributing significantly to the development of tourism studies within their scholarly communities. These scholars play a key role in expanding collaborative networks in academic writing and opening pathways for external researchers to contribute by offering new perspectives in tourism research. This is evidenced by the growing network of scholars and the emergence of relevant and timely issues that attract academic attention. Importantly, their contributions have had substantial implications for the field of tourism studies, as reflected in the citations their work has received. These citations serve as recognition from various stakeholders, including fellow IAST scholars, the wider academic community, and often, policy-makers. Many of them have gone further by proposing conceptual frameworks and models that enrich tourism sector development from multiple perspectives, for instance, the development of a framework to identify the vulnerability of destinations to potential hazards [83,84], proposed the search engines as essential tools in travel planning [85], several practical frameworks for destination and attraction branding have also been proposed [86], there are frameworks for collaboration and partnerships in tourism development and policy [87–89], and others. These contributions highlight the important role of this study in showcasing the active participation of IAST scholars within the broader tourism research community, as well as their ability to translate their findings into practical frameworks for the tourism sector.
Employing a bibliometric method combined with citation network analysis, this study systematically uncovered the intellectual landscape and thematic evolution of tourism research within the International Academy for the Study of Tourism (IAST). It is revealed a marked increase in scholarly productivity, as evidenced by extensive co-authorship networks developed among IAST scholars and their collaborative engagements with others scholar collaborations. These networks were not only indicative of the strong collaboration but were also reflected in the publication of high-impact articles in reputable academic journals, supported by robust citation metrics and notable H-index achievements. This study identified a rich diversity of research topics pursued by IAST scholars, spanning multiple perspective of tourism studies from different contexts. Prominent among these were themes centered on economic development and sustainability, alongside a growing concern with the preservation of cultural and heritage assets. These thematic concentrations suggest not only a responsiveness to global challenges but also a critical awareness of the socio-cultural implications of tourism development. In particular, the emphasis on heritage preservation was interpreted as a form of intellectual resistance to the dominant paradigms of commercial tourism that often contribute to cultural homogenization. By isolating key recurring terms within the IAST scholars, this research illuminated both the strengths and structural limitations of current knowledge production. The patterns identified offered practical direction for future works, enabling them to navigate the prevailing contribute more meaningfully to other scholars. Moreover, the study underscored how dominant narratives within the field may marginalize alternative perspectives, reinforcing the importance of cultivating pluralistic engaged research. As such, this article contributes substantially to the epistemological development of tourism studies by advocating for a more reflective tourism scholars’ agenda.
This study provided critical and meaningful implications for the development and structure of knowledge within the field of tourism studies. By identifying dominant terms such as economic development, sustainability, cultural heritage preservation, and cultural threats, the research not only offered a thematic roadmap but also revealed underlying patterns and tendencies in the contemporary tourism research ecosystem, as reflected in the work of 90 IAST scholars. The prominence of heritage- and culture-related terms was not merely an ethical consideration but also formed part of a broader critique of exploitative tourism development and the cultural homogenization often overlooked in mainstream academic discourse. Furthermore, the bibliometric approach employed in this study demonstrated how academic knowledge had been discursively shaped by dominant narratives, frequently leaving limited space for critical or alternative perspectives. These findings encouraged a more reflective and inclusive research agenda in tourism studies—one that recognized the complexity of socio-cultural contexts and supported the diversification of themes in future scholarly inquiry.
While this study provided valuable understanding of the scientific publication behaviors of ninety scholars within the IAST community, it is important to acknowledge the inherent limitation of focusing exclusively on a single academic cohort. This constraint highlights the necessity for future research to undertake comparative analyses across diverse tourism scholar networks, thereby enhancing both the generalizability and depth of knowledge within the broader field of tourism research. Methodologically, the study employed a bibliometric approach, utilizing tools such as VOSviewer and R-Studio to systematically extract and analyze publication data from Scopus profiles. Nonetheless, further investigation is warranted to assess the impact of alternative methodologies and analytical tools—including NVivo, CitNetExplorer, CiteSpace, and HistCite—as well as the use of databases like Web of Science. These approaches could expand data sources and incorporate multiple perspectives through comprehensive bibliometric and literature review frameworks. Consequently, a key recommendation is to pursue rigorous methodological studies, including systematic and in-depth literature reviews, aimed at uncovering the strategic research approaches adopted by individual scholars. However, such endeavors present considerable challenges, particularly due to the extensive effort required to compile and synthesize a large volume of literature necessary for comprehensive analyses.
No data were generated from the study.
Conceptualization, AFR; methodology, AFR and AK; software, AFR; validation, AFR and LDD; formal analysis, AFR; investigation, AFR; resources, AFR and LDD; data curation, AFR; writing—original draft preparation, AFR; writing—review and editing, AFR, AK, and LDD; visualization, AFR; supervision, AFR and LDD; project administration, AFR and LDD. All authors have read and agreed to the published version of the manuscript.
The authors declare that there is no conflicts of interest.
This research received no external funding.
This work was supported by the Flagship Research Groups Program of the Hungarian University of Agriculture and Life Sciences (MATE). The second is the Doctoral School of Economic and Regional Sciences, Hungarian University of Agriculture and Life Sciences (MATE) Hungary.
1.
2.
3.
4.
5.
6.
7.
8.
9.
10.
11.
12.
13.
14.
15.
16.
17.
18.
19.
20.
21.
22.
23.
24.
25.
26.
27.
28.
29.
30.
31.
32.
33.
34.
35.
36.
37.
38.
39.
40.
41.
42.
43.
44.
45.
46.
47.
48.
49.
50.
51.
52.
53.
54.
55.
56.
57.
58.
59.
60.
61.
62.
63.
64.
65.
66.
67.
68.
69.
70.
71.
72.
73.
74.
75.
76.
77.
78.
79.
80.
81.
82.
83.
84.
85.
86.
87.
88.
89.
Rahmat AF, Korenika A, Dávid LD. Who, what for whom IAST scholars publish?—A bibliometric and science mapping analysis of leading tourism scholars. J Sustain Res. 2025;7(3):e250052. https://doi.org/10.20900/jsr20250052.

Copyright © Hapres Co., Ltd. Privacy Policy | Terms and Conditions